1. INTRODUCTION
The guiding paradigmatic foundations of library and information science (LIS) have been defined and influenced by a variety of theoretical perspectives. Some LIS researchers have focused on the measurable, organizable, or quantifiable aspects of information using the physical paradigm and others focus on the internal and social processes of how users seek, find, use, share, and reproduce information through cognitive and social paradigms of information (Raber, 2003). The last two paradigms are particularly aimed at examining the full spectrum of information behaviors, which are, as Wilson (2000, p. 49) describes, “the totality of human behavior in relation to sources and channels of information.” Research in the 1980s and 1990s yielded several foundational LIS theories such as Dervin’s (1983) sense-making, Mellon’s (1986) library anxiety, Ellis’s (1987) model of information-seeking behavior, Bates’ (1989) berrypicking, Kuhlthau’s (1991) information search process (ISP), Chatman’s (1996) information poverty, and others. Pettigrew and McKechnie (2001) found that these theories were the most frequently discussed and used in information behavior research.
While McKechnie et al. (2001), Pettigrew and McKechnie (2001), and Kim and Jeong (2006) noted that the use of theory in LIS research was increasing during the 1990s and early 2000s, Pettigrew and McKechnie (2001) noted a lack of theory originating from LIS and frequent importation of theories from other disciplines. Kim and Jeong (2006) also found that articles specifically focusing on theory development were trending downward and called for LIS researchers to conduct more research using and developing theory. Vakkari (2008) and Julien et al. (2011) found decreasing use of theory in LIS conference papers, and research and professional articles, respectively. This study will explore these trends and address gaps in the literature related to the adoption and use of a single, new LIS-based theory: Burnet and Jaeger’s (2008, 2011) theory of information worlds (TIW).
Among the theorists listed above, Chatman conducted research on social factors and contexts that influence information behaviors of specific homogenous user groups, such as the working poor (Chatman, 1987), retired women (Chatman, 1991, 1992), and women prisoners (Chatman, 1999). Through serial research on small worlds, Chatman (1999) explored and described how people in a small world engage in day-to-day activities that are strongly defined by recognized and shared beliefs, social norms, social types, and worldviews, and developed her theory of normative behavior. Later, Chatman and her colleagues, Gary Burnett and Michele Besant, applied the theory to information-rich virtual environments (Burnett et al., 2001). Burnett began to look at how people in small worlds were influenced by larger social influences and outside perspectives, inspired by Habermas’ concepts of the lifeworld and the public sphere (Habermas, 1992). By linking these two theoretical frameworks of Chatman and Habermas, Burnett and Jaeger (2008) initially introduced TIW in a 2008 article and then followed with a more detailed presentation in book form in 2010.
The first article using TIW came from Kathy Burnett, Manimegalai Subramaniam, and Amelia Gibson in 2009, where they used it in conjunction with the concept of boundary objects (Bowker & Star, 1999; Star & Griesemer, 1989) to understand how gender mediates the information worlds of Latinas working in leadership positions in information technology. As seen in the Findings Section 4.3, TIW has been applied in a variety of contexts since then as well. Park (2022) found a large portion of research using TIW can be found in doctoral dissertation projects in LIS programs, particularly from Florida State University in the United States where Gary Burnett is a full professor. Between 2008 and 2018, Park (2022) identified 14 dissertation projects using TIW and found that the research was mostly qualitative in nature, examining how the five core concepts are intertwined with each other to create individuals’ social information worlds. While TIW has been active for over 14 years, an extensive review of its use and impact, outside of Park (2022), has not yet been conducted.
The purpose of this study is to explore and describe how and to what extent the TIW has been adopted and used in peer-reviewed research articles since the theory’s inception in 2008. Through a systematic literature review approach, the researchers will also identify the research contexts within which the theory has been used, such as populations, topics, and methods, as well as publication trends, such as journal titles and collaborations across disciplines. The level of theory use will be analyzed using a revised version of Kumasi et al.’s (2013) seven categories of theory talk. The three guiding research questions for this project are:
-
RQ 1: How and to what extent has Burnett and Jaeger’s (2008, 2011) TIW been cited, used, or applied since its inception?
-
RQ 2: What publication trends related to authorship, affiliation, country, language, and journal titles are associated with the citation, use, or application of the TIW since 2008?
-
RQ 3: In what research contexts (research methods and populations) has the TIW been applied since 2008?
The answers to these research questions will address gaps in the literature about how TIW has been used and explore its potential versatility across research contexts and disciplines. Additionally, the findings may spotlight prominent and emerging scholars who have adopted TIW, which may help inspire further use and collaboration with a newer theory from a field that may be facing theoretical stagnation or drought.
2. LITERATURE REVIEW
This brief literature review will discuss the use of theory in LIS and introduce the TIW (Burnett & Jaeger, 2008; Jaeger & Burnett, 2010).
2.1. Use of Theory in LIS
The definition of theory varies depending on the academic field and researcher. Buckland (1991, p. 18) argues for a broad definition of theory, stating that a theory is “in the broad sense of a description or extension of the nature of things, not in the more restricted sense, used in some sciences, of denoting fundamental laws formally stated and falsifiable.” To understand theory, it is necessary to compare and examine the definitions of similarly used analytical or interpretive tools: models. As one of the definitions of a model in the field of literature and informatics, Wilson (1999, p. 250) defined a model as a “framework for thinking about a problem… [that] may even contribute to a statement of the relationship.” When comparing Buckland’s definition of a theory with Wilson’s definition of a model, one can see that the two are closely related together, but difficult to differentiate. Many studies use theory and model interchangeably. However, Frankfort-Nachmias and Nachmias (1996) distinguish a theory from a model by the fact that a theory provides an explanation of the phenomenon, while the model describes the phenomenon. This emphasizes that the description of the phenomenon alone cannot show academic growth, and the maturity of the study can be measured through theories that can explain the phenomenon. Therefore, this study aims to see the degree of maturity by examining how theory is used in research.
Several studies have been conducted on how theories are used in the field of library and information science. Peritz (1980) reported that only 14% of sample articles from 1950 to 1975 could be theoretical research. Similar results have been reported in the 1980s, with Nour (1985) identifying theory in 21.2% of the literature published in 1980; Feehan et al. (1987) identifying 13% in articles published in 1984; and Järvelin and Vakkari (1990) finding theory in 10% of journal articles published in 1985. In addition, the ratio used for information behavior research was very low at 6% to 8% (Järvelin & Vakkari, 1990). They speculated the low usage of theory in information behavior research was due to the professional or practitioner origins of the field. In contrast, Pettigrew and McKechnie’s 2001 study found that 34.1% of studies applied theory. Pettigrew and McKechnie (2001) argue that while there were differences in which journals were sampled and when in previous studies, the use of theory, whether from LIS or elsewhere, in LIS research appeared to be increasing at the time. Kim (2004) also disagreed that theoretical research was insufficient in LIS, finding that 41.4% of the studies deal with theoretical development and utilization. However, Vakkari (2008) found a decreasing trend of theory use in papers within the Information Seeking in Context (ISIC) conference proceedings. Julien et al. (2011) found that the use of theory in research articles published by both scholars and practitioners is trending down, with 22.7% of articles using theory. These studies suggest that while theory use has increased over time, it may have reached a plateau and begun to trend down more recently. However, more current research is needed to investigate this trend. Variations in theory use may also be regional. In Korean LIS research journals, Jeong and Kim (2005) found only 10% of studies apply a theory. Wu et al. (2017) found 49.9% of articles published in Taiwanese LIS journals between 2010 and 2015 use theory.
Lund (2019) analyzed how often an information theory was cited using Google Scholar and found that Kuhlthau’s (1991) ISP was the most frequently cited theory to date. Lund (2019) also forecasted ISP to be the most frequently cited theory in the next 25 years. In a follow-up study, Lund (2021) analyzed dissertations studying information behavior and found that the ISP model was the top theory in information behavior studies, with TIW ranked in eighth place, being identified in 8 dissertations.
Theory can be used in different ways and for different purposes in research. Jeong and Kim (2005) suggested the degree of theory use in studies can be classified across five levels: spot citing, background review, theory discussion, theory application, and analytic evaluation. The five levels they proposed were used by Wu et al. (2017) to analyze the status of theoretical use in the Taiwanese LIS journals previously mentioned. Kumasi et al. (2013) subdivided the five levels and classified them into seven levels, and the classification is as follows:
-
Theory dropping (TD): a discussion of theory is dropped after literature review and not revisited later
-
Theory positioning (TP): introducing a theory either at the beginning or end of a study without citation
-
Theory diversification: multiple theories are introduced but their relevance to the study may be unclear
-
Theory conversation (TC): the contribution of a particular theory to LIS is discussed in a scholarly essay
-
Theory application (TA): employs theory throughout to inform the research design and data analysis
-
Theory testing: empirically validating an existing theory
-
Theory generation (TG): building, revising or expanding a theory to create a new theory (Kumasi et al., 2013, p. 178)
Kumasi et al. (2013) developed these categories of theory talk by looking where and how theories are used within all articles from seven LIS journals published between 2009 and 2011. These categories ranged in intensity, with TD and positioning being minimal, theory diversification and conversation being moderate, and TA, testing, and generation being the highest major intensity. As discussed in Methods Section 3, the authors of this study modified the Kumasi et al. (2013) categories of theory talk to focus on a singular theory.
2.2. Theory of Information Worlds
The TIW was introduced in 2008 (Burnett & Jaeger, 2008) and then formalized and more fully presented in a book published in 2010 (Jaeger & Burnett, 2010). TIW is a revision and expansion of Chatman’s theories of small worlds and normative behavior (Burnett et al., 2001; Chatman, 1991, 1992, 1999) influenced by Habermas’ (1992) concepts of the public sphere and lifeworld. Based on these concepts and theories, TIW establishes a scalable framework consisting of five core concepts (Jaeger & Burnett, 2010):
-
social norms, a world’s shared sense of the appropriateness of social appearances and observable behaviors
-
social types, the roles that define actors and how they are perceived within a world
-
information value, a world’s shared sense of a scale of the importance of information
-
information behavior, the full range of behaviors and activities related to information available to members of a world
-
boundaries, the places at which information worlds come into contact with each other and across which communication and information exchange can - but may or may not - take place (Jaeger & Burnett, 2010, p. 8)
The five core concepts of TIW interact with each other, rather than acting independently. Until now, many studies applying TIW have revealed that by applying the five core concepts of theory to phenomena, individuals follow the norms and value systems of the small world(s) to which they belong. TIW has been criticized by some scholars and some have combined it with other theories or proposed new theories to overcome the limitations of the theory. As an example of the former, Kitzie (2017) combined TIW with Goffman’s (1963) stigma theory, McKenzie’s (2003) information practice, Chatman’s (1996) information poverty, and de Certeau’s (1984) concept of spatial practice to analyze information behaviors within the LGBTQ+ community. In addition, Post (2020) used Becker (1982)’s concept of art worlds in combination with TIW in designing theories and methodologies for analyzing the information world of artists and curators. In an example of the latter, Yu (2012) critiqued TIW for its sole focus on social contexts of information behavior and a perceived dismissal of individual factors such as emotions and agency and instead proposes a concept for an individual’s information world based on Popper’s (1972) time, space, and world perspectives. Yu’s (2012) critique and insights from his research with hermeneutics and textuality led Burnett (2015) to build upon information worlds with an expanded theory of information domains to provide a more holistic analytical framework through which to examine, describe, and interpret information behavior. Through the framework of information domains, Burnett (2015) repositions the existing TIW as the social domain, and then adds the domain of the individual to interpret individual factors that may impact information behavior and the domain of signification to understand and interpret how signs, symbols, languages, and other tools may influence or add context to information behaviors. Despite the introduction of information domains, TIW still functions as an independent theory.
3. METHODS
This study employs a systematic literature review derived from literature review methods that focus on the use or impact of theory, particularly Kumasi et al. (2013), Lund (2021), and Williams et al. (2015). Like these studies, this study employs a search strategy involving keyword and Boolean searching1 in relevant databases accessible to the authors via their institutions2 to find all academic, peer-reviewed research articles that cite or use Burnett and Jaeger’s (2008, 2011) TIW from 2008, the year of the theory’s introduction, until March of 2022, the end of the authors’ data collection period. Given the databases accessible to the authors, those searched for this study included the general databases: EBSCOHost, Google Scholar, ProQuest Central, ScienceDirect, SCOPUS, Web of Science, and Wiley; as well as the specialist databases Emerald Special Collection and Library, Information Science and Technology Abstracts (LISTA). Differing from Kumasi et al. (2013), Lund (2021), and Williams et al. (2015), this study also employed reverse citation tracking searches facilitated through Google Scholar, SCOPUS, and Web of Science using citations for Burnett and Jaeger’s 2008 introductory article and the 2010 book to identify additional articles that cited or use the theory that may not have been retrieved through keyword searching.3 As this study focuses solely on peer-reviewed academic articles, other publication formats were removed. Additionally, articles published in languages other than English or Korean were screened due to the combined limitations of the authors’ language abilities.4
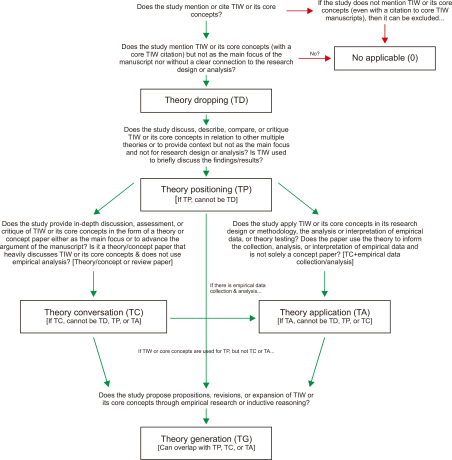
An analytical framework adapted from the seven categories of theory talk developed by Kumasi et al. (2013) was used for the screening process as well as to guide directed content analysis (Hsieh & Shannon, 2005) of the research articles themselves. The original theory talk categories were developed to explore and describe where and how any theory or theories are used or discussed within LIS research articles (Kumasi et al., 2013). After initial inter-coder reliability testing failed to reach 80% agreement,5 the research team decided to modify and test an adapted framework that focuses specifically on the use of one theory rather than trying to account for all of them that could be mentioned or used within an article, which could vary widely. Of course, while this project is focused on Burnett and Jaeger’s (2008, 2011) TIW, the revised single theory talk model could be tailored to any other social science theory. A level of agreement of over 80% percent was reached after three rounds of inter-coder reliability testing and revision of the adapted codebook. The final adapted single theory talk model is as follows:
-
Not Applicable (0) is applied when the manuscript does not directly identify or address TIW or its core concepts, even if the core TIW publications are cited. This is used as an exclusionary criterion for screening purposes.
-
Theory Dropping (TD) is the mention of TIW or its core concepts within the manuscript (with accompanying citation to core TIW publications) but without a clear connection to the main focus of the article, research design, or analysis.
-
Theory Positioning (TP) is the short discussion, description, or critique of TIW or its core concepts alongside or in relation to other theories used for the purpose of providing context for the study/manuscript at hand but not as a main focus of the manuscript nor to guide the research design or analysis. This may include using TIW or core concepts to discuss the findings/results.
-
Theory Conversation (TC) refers to a focused, in-depth discussion or critique of TIW, its core concepts, or its theoretical implications or practical applications within LIS or in other fields. This category is limited to articles that specifically discuss TIW or its core concepts as part of the core focus of the paper but do not report empirical research. This may occur in the literature review, discussion, or conclusion sections.
-
Theory Application (TA) refers to the application of TIW or its core concepts to the research design or methodology (research questions, design, or method); the analysis or interpretation of empirical data; or the evaluation, assessment, testing, or validation of TIW or its core concepts.
-
Theory Generation (TG) refers to the theoretical development, revision, or expansion of TIW or its core concepts through empirical research or inductive reasoning. This may entail the expansion or revision of TIW, the proposal of propositions, or the building or creation of new theories.
In addition to the modifications to Kumasi et al.’s (2013) original theory talk levels themselves, the relationships between the levels have also been altered. The levels in Kumasi et al.’s (2013) original model were not mutually exclusive to better account for the variety of ways theory could be located or used within a manuscript. In the single theory talk model, the levels 0, TD, TP, TC, and TA are mutually exclusive to emphasize a more sophisticated use of the theory at “higher” levels such as TC and TA, which involve more in-depth understanding and integration of the theory into the works. However, like the original theory talk model, the TG level in the single theory talk model is not mutually exclusive, as the authors found that theory was often developed or generated in papers that heavily discuss the theory (TC), used the theory to guide data collection and analysis or empirically test the theory (TA), or to position the theory in relation to alternative or newer theories (TP). Kumasi et al.’s (2013) original “theory testing” level was integrated into the TA level to streamline coding as it seemed they often overlapped and because the authors did not want to imply that quantitative methods were higher level than qualitative methods. The researchers also view theory work as just as important as empirical work, so in the hierarchical sense, TC and TA are roughly equal in level of sophistication. Similarly, the researchers wanted a balanced perspective on quantitative and qualitative methods, so the originally higher-ranked level of theory testing was absorbed into the revised TA level. Fig. 1 highlights the flow of the coding process and explains the relationships between the levels.
The screening and coding process of the systematic literature review is demonstrated in Fig. 2. Through multiple rounds of screen and coding, a sample of 68 peer-reviewed research articles which cited or used TIW was identified. Focusing on higher levels of theory use, the final sample includes 26 articles coded as TA, TC, or TG. Articles coded with TA make up the final sample with 18 articles. The asterisk (*) in Fig. 2 is a reminder that while that TD, TP, TC, and TA are mutually exclusive, any of these codes can be coded alongside TG.
Fig. 2
Systematic literature review screening. TIW, theory of information worlds. *While TD, TP, TC, and TA are mutually exclusive, any of these codes may be coded alongside TG.

Due to scope and space limitations, this study primarily reports on the results of the systematic literature review and a portion of the content analysis used for categorizing and describing research articles. Additional reporting on the content analysis will be addressed in a follow-up study to provide additional depth and nuance in the exploration and descriptions of research articles categorized with TA, TC, or TG.
4. FINDINGS
The findings are presented in the order of the research questions.
4.1. Theory Citation & Use Levels
From the third screening and initial coding of manuscripts, 68 peer-reviewed articles were identified as relevant to this study. Of these, 35 (51.47%) use TIW for TD; 12 (17.65%) for TP; 3 (4.41%) for TC; 18 (26.47%) for TA; and 11 (16.18%) for TG; again, noting that TG is not mutually exclusive with other codes. As such, a subsample of 26 peer-reviewed research articles uses TIW at the higher levels of TA, TC, and TG. In the findings, figures, and tables herein, the overall sample of all codes is designed as All Codes (n=68), the subsample of higher-level uses of theory is designated as TA, TC, or TG (n=26), and a subsample of only articles that applied the theory in empirical studies is designated as TA (n=18). As grouped, research articles with higher levels of theory use (TA, TC, or TG) account for 38.24% of the overall sample, and articles specifically applying the theory for empirical research account for 26.47% of the overall sample.
As depicted in Fig. 3, both overall citation (n=68) and use as well as higher usage levels (TA, TC, or TG; n=26) of the TIW are trending upward. Overall citation and use of the theory have a trendline with a linear R-squared value of 0.525 and higher-level usage has a linear trendline R-squared value of 0.468. TA only has the lowest upward trendline with an R-squared value of 0.285.
Fig. 3
Theory of information worlds citation and use count in articles, 2008 to March 2022. TA, theory application; TC, theory conversation; TG, theory generation.

Additionally, as depicted in Fig. 4, the number of research articles at each theory use level of the single theory talk model is also trending upward. TD has a linear trendline R-squared value of 0.459, TP has an R-squared of 0.269, TC has an R-squared of 0.159, TA has an R-squared of 0.286, and TG has an R-squared of 0.272. The trendlines and corresponding R-squared values6 in Figs. 3 and 4 are calculated using the function built into Google Sheets ( https://www.google.com/sheets/about/).
4.2. Publication Trends
4.2.1. Author Affiliations & Countries
The affiliation information of authors was collected and ranked according to the descending number of authorships, as summarized in Table 1. Articles that did not provide affiliation information were not counted and for authors with multiple affiliations, each was included. Authors who published more than two articles were listed in three categories, and authors with single-article publications were not shown in the table.
Table 1
Authors and affiliations
| Number of articles | All codes | TA, TC, or TG | TA |
|---|---|---|---|
| 5 articles | Huvila, I (Åbo Akademi University, Finland; Uppsala University, Sweden) | ||
| 4 articles | Burnett, G. (Florida State University, US) | Burnett, G. (Florida State University, US) | |
| Gibson, A. N. (University of North Carolina, US) | |||
| Ndumu, A. (Florida State University, US) | |||
| 3 articles | Hollister J. M. (Pusan National University, Republic of Korea) | Gibson, A. N. (University of North Carolina, US) | Burnett, G. (Florida State University, US) |
| Worrall. A. (University of Alberta, Canada) | Gibson, A. N. (University of North Carolina, US) | ||
| 2 articles | Burnett, K. (Florida State University, US) | Butler, B. S. (University of Maryland, US) | Jaeger, P. T. (University of Maryland, US) |
| Butler, B. S. (University of Maryland, US) | Hollister J. M. (Pusan National University, Republic of Korea) | Ndumu, A. (Florida State University, US) | |
| Fulton, C. (University College Dublin, Ireland) | Jaeger, P. T. (University of Maryland, US) | Worrall. A. (University of Alberta, Canada) | |
| Greyson, D. (University of British Columbia, Canada) | Lee, J. (Pusan National University; Chonnam National University, Republic of Korea) | ||
| Jaeger, P. T. (University of Maryland, US) | Ndumu, A. (Florida State University, US) | ||
| Lee, J. (Pusan National University; Chonnam National University, Republic of Korea) | Worrall. A. (University of Alberta, Canada) | ||
| Lee, M. (University of Maryland, US) | |||
| Lingel, J. (University of Pennsylvania, US) | |||
| O’Brian, H. (University of British Columbia, Canada) | |||
| Skinner, J. (Kennesaw State University, US) | |||
| Yu, L. (Nankai University, China) |
For 68 articles including all codes, Huvila, I. who published five articles (Åbo Akademi University, Finland and Uppsala University, Sweden) was the most productive researcher, followed by Burnett, G. (one of the theorists of TIW; Florida State University, US), Gibson, A. N. (University of North Carolina, US), and Ndumu, A. (Florida State University, US) with four articles respectively. Authors with three articles included Hollister, J. M. (Pusan National University, Republic of Korea) and Worrall. A. (University of Alberta, Canada). Another theorist of TIW, Jaeger, P. T. (University of Maryland, US) produced two articles. Ten more researchers including Burnett, K. (Florida State University, US), Butler, B. S. (University of Maryland, US), Fulton, C. (University College Dublin, Ireland), Greyson, D. (University of British Columbia, Canada), Lee, J. (Pusan National University; Chonnam National University, Republic of Korea), Lee, M. (University of Maryland, US), Lingel, J. (University of Pennsylvania, US), O’Brian, H. (University of British Columbia, Canada), Skinner, J. (Kennesaw State University, US), and Yu, L. (Nankai University, China) also published two articles.
For articles with higher levels of theory usage (TA, TC, or TG), and TA category, Burnett, G. (Florida State University, US) was ranked first in both categories. Burnett, G. published three articles that applied TIW in empirical research (TA) and published one article using TIW for TC and TG. Gibson, A. N. (University of North Carolina, US) was ranked second with three TA articles. Jaeger, P. T. (University of Maryland, US), Ndumu, A. (Florida State University, US), and Worrall. A. (University of Alberta, Canada) are ranked third with two TA articles and one TC and/or TG article respectively. These researchers were also the most active researchers in using TIW in more than two articles and were shown in bold in Table 1. Hollister, J. M. (Pusan National University, Republic of Korea) and Lee, J. (Pusan National University; Chonnam National University, Republic of Korea) also produced two articles respectively in higher level theory usage and TA categories. They published one TA article respectively and one TC and TG article together. Butler, B. S. (University of Maryland, US) published two articles coded with TP and TG. The summary Table 7 in Section 4.3 shows detailed information about TA, TC, or TG-coded articles.
Florida State University is the most productive institution in all three samples with 21 times, 9 times, and 7 times each, respectively, followed by the University of Maryland with 16 times, 13 times, and 10 times. This shows the two primary theorists, Burnett and Jaeger, and their colleagues (including faculty and doctoral students) at their respective institutions actively conduct research using TIW across all levels of theory use. The next most active institutions are the University of North Carolina at Chapel Hill (with 5 times, 3 times, 3 times) and Pusan National University (4 times, 3 times, 2 times). Other active institutions are the University of British Columbia, Uppsala University (with 6 times, 0 times, and 0 times each) and Åbo Akademi University (with 5 times, 0 times, 0 times each). This means even though articles from the University of British Columbia, Uppsala University, and Åbo Akademi University partly mentioned TIW by TD or TP in many articles, they did not use or apply TIW for the higher-level theory usage at all. The University of Alberta did not appear in the top ten institutions for the sample including all codes but does appear in the two higher-level theory usage categories. The University of Oulu was not ranked in the top ten institutions for all codes but is listed in the two higher-level theory usage categories (two times each). In this case, two different authors from the University of Oulu collaborated and published one TA article. The University of Leeds appeared twice in TA, TC, or TG category and was not listed in both all codes and TA categories, because two out of three authors of one TP and TG article were affiliated with the University of Leeds.
The countries of the author’s affiliated institutions were also collected for each sample by using the countries within which the author’s affiliations are located. The countries of the authors’ affiliated institutions are presented in Table 2. For authors with multiple affiliations in different countries, then each country was counted. For authors with multiple listed affiliations within the same country, their countries were only counted once. Overall, TIW was found to be used or cited in 16 different countries. Citation and use of TIW across all samples are highest among institutions based in the United States, with 74, 31, and 21, respectively. In the overall sample of all codes (n=68), the next highest countries are Canada with 14; Sweden with 10; Australia with 9; Finland, China, and Republic of Korea all with 8; Norway and the United Kingdom with 6; Denmark and Poland each with 3; Ireland and Tanzania with 2; and Indonesia, Japan, and Singapore with 1 each. In the higher levels of theory use subsample (TA, TC, or TG; n=26), Canada and Republic of Korea are tied at second with 5; China with 3; with the remaining countries with 2 or less. In the TA only subsample (TA, n=18), the United States is ranked first with 21, followed by Canada with 5, Australia, Finland, Republic of Korea, and Tanzania with 2 each; Indonesia and Singapore with 1; and the remaining countries with zero.
Table 2
Ranking of countries by authors’ affiliated institutions of coded articles
| Rank | All codes | TA, TC, or TG | TA |
|---|---|---|---|
| 1 | United States (74) | United States (31) | United States (21) |
| 2 | Canada (14) | Canada, Republic of Korea (5 each) | Canada (5) |
| 3 | Sweden (10) | People’s Republic of China (3) | Australia, Finland, Republic of Korea, Tanzania (2 each) |
| 4 | Australia (9) | Australia, Finland, United Kingdom, Tanzania (2 each) | Indonesia, Singapore (1 each) |
| 5 | Finland, People’s Republic of China, Republic of Korea (8 each) | Indonesia, Singapore (1 each) | Denmark, Ireland, Japan, Norway, United Kingdom, People’s Republic of China, Poland (0 each, unranked) |
| 6 | Norway, United Kingdom (6 each) | Denmark, Indonesia, Ireland, Japan, Norway, Poland (0 each, unranked) | |
| 7 | Denmark, Poland (3 each) | ||
| 8 | Ireland, Tanzania (2 each) | ||
| 9 | Indonesia, Japan, Singapore (1 each) |
In the overall sample, 65 (95.6%) of the research articles are published in English, with the remaining 3 (4.4%) in Korean. In the higher levels of use (TA, TC, or TG; n=26) subsample, 24 (92.3%) are published in English and 2 (7.7%) in Korean. In the TA subsample, 17 (94.4%) are published in English and 1 (5.6%) is published in Korean.
4.2.2. Author Disciplines
The authors’ affiliated institutions were also collected to determine which academic disciplines TIW has been used, as summarized in Table 3. Since most of the authors belonged to universities, the academic fields were classified using the department name. In some papers that do not present departments, academic fields were classified using college information. There was a total of eight academic disciplines, including LIS/informatics, business, journalism/communication, health/medicine, arts & design, history, social work, and education. The discipline accounted for the largest number of these disciplines, with 124 out of 153 authors is LIS/informatics, with 81.05% of the total. Next, it was found that there were some authors in the business field, with 14 people, accounting for 9.15%. The journalism or communication fields include 6 people, accounting for 3.92% of the total. In addition, the number of authors in health or medicine, arts & design, history, social work, and education are 4 people (2.61%), 2 people (1.31%), 1 person (0.65%), and 1 person (0.65%), respectively.
Table 3
Home disciplines of authors
| Discipline | All (freq., %) | TA, TC, or TG (freq., %) | TA (freq., %) |
|---|---|---|---|
| LIS/Informatics | 124 (81.05) | 49 (90.74) | 36 (92.32) |
| Business | 14 (9.15) | 4 (7.41) | 2 (5.13) |
| Journalism/Communication | 6 (3.92) | 1 (1.85) | 1 (2.56) |
| Health/Medicine | 4 (2.61) | 0 (0.00) | 0 (0.00) |
| Arts & Design | 2 (1.31) | 0 (0.00) | 0 (0.00) |
| History | 1 (0.65) | 0 (0.00) | 0 (0.00) |
| Social Work | 1 (0.65) | 0 (0.00) | 0 (0.00) |
| Education | 1 (0.65) | 0 (0.00) | 0 (0.00) |
The percentage of researchers who published reviews or theory/concept papers (TC), application (TA) papers, or TG papers using TIW was similar to the overall results. The LIS/informatics sector accounted for 90.74% of the total with 49 people, with business accounting for 7.41%, and journalism/communication accounting for 1.85%. This suggests that although the information world theory has not yet been used in the five fields, the theory has been introduced in the field and is likely to be used. The remaining five fields were found to have no paper in those three categories.
The results of analyzing papers in the TA category show that LIS/informatics, business, and journalism/communication were 92.32%, 5.13%, and 2.56%. The main field in which the information world theory is being used is the LIS field, the academic field where the theory was developed, and it accounted for most of the papers.
When analyzing the academic field of the first author, the results were similar to the overall results of author disciplines. The home disciplines of the first authors are summarized in Table 4. Among the academic fields of the first author, the LIS/informatics field accounted for the largest number with 85.29%, followed by the business and journalism/communication fields with 5.88%, respectively. In addition, there was one paper each in the fields of arts & design and history, accounting for 1.47 percent of the total. The fields of health/medicine, social work, and education did not appear in the first author analysis, so they were found to be the disciplines that participated as joint researchers.
Table 4
First author’s home discipline
| Discipline | All (freq., %) | TA, TC, or TG (freq., %) | TA (freq., %) |
|---|---|---|---|
| LIS/Informatics | 58 (85.29) | 24 (92.31) | 17 (94.44) |
| Business | 4 (5.88) | 1 (3.85) | |
| Journalism/Communication | 4 (5.88) | 1 (3.85) | 1 (5.56) |
| Arts & Design | 1 (1.47) | ||
| History | 1 (1.47) |
One of the differences between the analysis conducted on all authors and the analysis of the first authors was that the business field disappeared from the TA category and one paper was included in the journalism/communication field. In the field of journalism/communication, the spread of the information world theory in this field is expected in the future, given that the first author used the information world theory in the research and design process.
The analysis results of whether collaboration between academic fields has been conducted are shown in Table 5. Among the total 65 papers, 46 studies in the field of LIS/informatics accounted for 70.77% of the total. There were five studies in other fields, accounting for 7.69% of the total. However, in the case of papers consisting only of authors in fields other than LIS/informatics, it was found that they simply mentioned or explained TIW. These fields were mainly found in the journalism/communication field, business field, and arts & design field. There were 14 papers in which researchers from LIS/informatics and other fields participated as authors, accounting for 21.54% of the total. This collaboration can be expected to expand the theory in that it was also found in the TA category, a research group that applies the theory to the actual information environment. Mainly, the fields of research through this collaboration were health/medicine, business, education, history, and social work.
Table 5
Collaboration across or within disciplines
| Collaboration | All (freq., %) | TA, TC, or TG (freq., %) | TA (freq., %) |
|---|---|---|---|
| LIS/Informatics | 46 (70.77) | 22 (88.00) | 15 (88.24) |
| LIS/Informatics + | 14 (21.54) | 3 (22.00) | 2 (11.76) |
| Other disciplines only | 5 (7.69) |
4.2.3. Journal Titles
Among the publication venues for the overall sample with all codes (n=68), the most frequently used one is the Journal of Documentation (with 10 times), followed by the Journal of the Association for Information Science and Technology (with 9 times), Library & Information Science Research (with 6 times). The next highest publication venues are First Monday and Journal of Librarianship and Information Science (with 4 times each); Journal of Korean Society for Library and Information Science and The Library Quarterly (with 3 times each); Journal of Critical Library and Information Studies, Journal of Education for Library and Information Science, Journal of Information Science Theory and Practice, Journal of the American Society for Information Science and Technology,7 and Zagadnienia Informacji Naukowei - Studia Informacyjne (with 2 times each). The publication venues are ranked across each sample in Table 6. The remaining articles are respectively published in distinct publishers, but those publication venues with 1 or fewer articles are not listed in Table 6 for space considerations.
Table 6
Publication venues
| Rank | All (n=68) | TA, TC, or TG (n=26) | TA (n=18) |
|---|---|---|---|
| 1 | Journal of Documentation (10) | Journal of the Association for Information Science and Technology (6) | First Monday (3) |
| Journal of the Association for Information Science and Technology (3) | |||
| 2 | Journal of the Association for Information Science and Technology (9) | First Monday (3) | |
| 3 | Library & Information Science Research (6) | Journal of Documentation (2) | Journal of Documentation (2) |
| Journal of Librarianship and Information Science (2) | |||
| Journal of Korean Society for Library and Information Science (2) | |||
| 4 | First Monday (4) | The rest of the journal publishers are listed once. | |
| Journal of Librarianship and Information Science (4) | |||
| 6 | Journal of Korean Society for Library and Information Science (3) | ||
| The Library Quarterly (3) | |||
| 8 | Journal of Critical Library and Information Studies (2) | The rest of the journal publishers are listed once. | |
| Journal of Education for Library and Information Science (2) | |||
| Journal of Information Science Theory and Practice (2) | |||
| Journal of the American Society for Information Science and Technology (2) | |||
| Zagadnienia Informacji Naukowei - Studia Informacyjne (2) |
In the higher level of theory use subsample (TA, TC, or TG, n=26), the Journal of the Association for Information Science and Technology (with 6 times) is ranked first, followed by First Monday (with 3 times) at second, Journal of Documentation, Journal of Librarianship and Information Science, and Journal of Korean Society for Library and Information Science at third (with 2 times each). For the TA only subsample (TA, n=18), First Monday and Journal of the Association for Information Science and Technology are tied first (with 3 times) and the Journal of Documentation is ranked third (with 2 times). From the entire sample set, the Journal of Documentation, the Journal of the Association for Information Science and Technology, and First Monday are the most preferred publication venues for research using TIW.
4.3. Research Contexts
Table 7 briefly summarizes the contents of articles coded for TA, TC, or TG (n=26). Due to scope and space limitations, a more in-depth analysis and discussion of the contents of articles coded as TA, TC, or TG will be conducted and shared in a follow-up study. Full citations for the articles referenced in Table 7 can be found in the appendix. These summaries provide context for the findings shared.
Table 7
TA, TC, & TG research article summaries
| Level of theory use | Author(s) | Year | Brief summary |
|---|---|---|---|
| TA | Burnett, K., Subramaniam, M. M., & Gibson, A. | 2009 | Burnett et al. used TIW to analyze successful Latina IT professionals’ perceptions of gender as a boundary object. |
| Burnett, G., Whetstone, M., & Jaeger, P. T. | 2013 | Burnett et al. applied TIW to analyze personal health record interface. | |
| Känsäkoski, H. & Huotari, M. L. | 2016 | Känsäkoski and Huotari analyzed information behavior of families in childhood obesity care in the patient value creation process. | |
| Brattland, K. | 2018 | Brattland explored the information behaviors of three subreddits in discussing the Brock Turner case using the theories of rape culture, information worlds and communities of practice. | |
| Lee, J. | 2019 | Lee explores the political information sharing behaviors of opinion leaders on Twitter using the theory of information worlds and interviews. | |
| Pang, N., Karanasios, S., & Anwar, M. | 2019 | Pang et al. applied TIW to better understand the information behaviors of the older persons in rural Indonesia before, during, and after disasters. | |
| Ndumu, A. | 2019 | Ndumu examined the information behavior of Black immigrants in the U.S. focusing on the linkage between information overload (information behavior) and acculturative stress. Participants indicated that they were affected by the voluminous, dispersed nature of information in the U.S.; and by undertaking high-stakes tasks such as immigration procedures, finding employment, at times mastering a new language, and understanding cultural norms. | |
| Worrall, A. | 2019 | Worrall applied boundary objects and TIW for analyzing information behavior of users of Goodreads and LibraryThing. | |
| Welch, C. | 2019 | Welch applied TIW in the process of developing questions for interviews with LAM practitioners. In terms of information value, the interviews were deeply analyzed. | |
| Hollister, J. M. | 2020 | Hollister explored and examined the social information behaviors of role-players in MMORPGs by using TIW. | |
| Ndumu, A. | 2020 | Ndumu applied TIW for analyzing information overload of black immigrants. In the analysis section, TIW was used and suggestions to address information realities were made. | |
| Xie, J., He, Z, Burnett, G., & Cheng, Y. | 2021 | Xie et al. investigated how mothers exchange pregnancy- and parenting-related information in online communities. By using TIW, they found that mothers behaved normatively, had a common perception of information values, and engaged with interactions between online communities, offline communities, and lifeworld. | |
| Ndumbaro, F. & Ochieng, L. | 2021 | Ndumbaro and Ochieng used information worlds to understand married women’ and maternal healthcare workers’ access to information related to family planning. | |
| TA, TG | Jaeger, P. T., Gorham, U., Bertot, J. C., Taylor, N. G., Larson, E., Lincoln, R., Lazar, J., & Wentz, B. | 2014 | Jaeger et al. applied the theory of information worlds to develop an online resource, LibEGov.org, and proposes bridges as a new concept to expand the theory. |
| Froggatt, D. L. | 2015 | Lang studied the high school students’ access to school libraries and academic success and integrated the theory of information worlds and social justice meta-theory to propose a theoretical model of the informationally underserved. | |
| Gibson, A. N. | 2016 | Amelia Gibson used TIW to analyze information behavior of parents of children with Down Syndrome and proposed a progressive model of health information seeking. | |
| Gibson, A. N. & Kaplan, S. | 2017 | Gibson and Kaplan used TIW for a framework guiding data collection and analysis. Based on the results, they provided a spatial model of information source preferences. | |
| Worrall, A., Cappello, A., & Osolen, R. | 2021 | Worrall et al. studied social and emotional motivations of online scholarly communication communities by using the theory of information worlds. They co-developed the codebook using codes informed by the theory of information worlds and used a grounded theory approach to analyze data and suggested an integrated socio-emotional paradigm for social informatics studies. | |
| TP, TG | Yu, L. | 2012 | Yu critiqued Jaeger and Burnett’s theory of information worlds for prioritizing social influence and overlooking self-agency and proposes an alternative conceptualization of the information worlds of individuals based on related theories (primarily Popper’s (1972) three worlds concept) and interview data. |
| Hovious, A. | 2018 | Hovious conceptualized the concept of transliteracy with the social perspective. TIW was used one of theories explaining the socially constructed behaviors. | |
| Lee, M. & Butler, B. S. | 2019 | Lee and Butler applied TIW for the development of the framework for the local information landscapes. | |
| Oh, C. & Butler, B. S. | 2019 | Oh and Butler developed a theory for local information behavior. | |
| Riley, F., Allen, D. K., & Wilson, T. D. | 2022 | Riley et al. conducted a case study of the information behaviors of a large-scale municipal project team which uses the theory of information worlds to discuss the findings and propose a related concept of information spheres. | |
| TC, TG | Burnett, G. | 2015 | Burnett overcomes limitations of TIW by creating two new information domains (of the individual and of signification) and repositioning information worlds as the social information domain. |
| TC | Park, S. | 2022 | Park analyzed 14 dissertations using the theory of information worlds and provided findings about how the theory was applied and emergent themes. |
| Hollister, J. M., Burnett, G., Lee, J., & Skinner, J. | 2022 | Hollister et al. recounts the approach used by a group consisting of three doctoral candidates and Burnett to develop a general codebook for the theory of information worlds to be used across research contexts. |
4.3.2. Author Keywords Analysis
Out of the sample of all 68 articles, 22 articles with no keywords were eliminated (n=46). The total number of keywords from 46 articles was 202. The top 3 most frequently appearing keywords included information behavior/behaviour (16 times), information worlds/theory of information worlds (8 times), and information seeking/information seeking behavior/information seeking in context (6 times). Following those, information practice/practices and public library/libraries appeared 4 times, and information needs, online communities, information literacy were counted 3 times. Many keywords, including methodology, social inclusion, art-based methods, information overload, theory, interviews, mmorpg, role-playing, information value, information sharing, ethnography, and information inequality appeared 2 times. Considering the focus of TIW was individuals’ information values and information behaviors directed by certain social types and associated social norms, articles with the top 3 keywords (30 out of 202, 14.9%) were focused on information behaviors (particularly information seeking) or TIW itself.
Those articles that applied TIW in empirical research (TA) or examined TIW in the forms of theoretical discussion (TC) or TG comprise a total of 19 articles with 86 keywords. The top 2 most frequently appeared keywords were the same: information behavior/behaviour (7 times), and information worlds/theory of information worlds (7 times). Information seeking behavior/information seeking in context, online communities, social inclusion, information overload, information sharing, information literacy, boundaries, and immigrants were respectively found 2 times. Lastly, articles coded TA form a total of 14 articles with 65 keywords. The top 2 keywords mostly shared are information worlds/theory of information worlds (5 times), and information behavior/behaviour (4 times). Online communities, social inclusion, information overload, information sharing, and immigrants were followed with a frequency of 2. The keyword analysis results are ranked across each sample in Table 8.
Table 8
Keyword analysis
| Rank | 46 articles (all codes) with 202 keywords | 19 articles (TA, TC, or TG) with 86 keywords | 14 articles (TA) with 65 keywords |
|---|---|---|---|
| 1 | Information behavior/behaviour (16) | Information behavior/behaviour (7) | Information worlds/theory of information worlds (5) |
| 2 | Information worlds/theory of information worlds (8) | Information worlds/theory of information worlds (7) | Information behavior/behaviour (4) |
| 3 | Information seeking/information seeking behavior/information seeking in context (6) | Information seeking/information seeking in context; online communities; social inclusion; information overload; information sharing; information literacy; boundaries; immigrants (respectively 2) | Online communities; social inclusion; information overload; information sharing; immigrants (respectively 2) |
| 4 | Information practice/practices; public library/libraries (respectively 4) | ||
| 5 | Information needs; online communities; information literacy (respectively 3) |
4.3.3. Research Methodologies and Populations of TA Articles
For research articles coded with TA (n=18), 8 (44.4%) use mixed methods (some combination of quantitative and qualitative methods); 7 (38.9%) use qualitative methods, 2 (11.1%) use a multiple qualitative methods design; and 1 (5.6%) use quantitative methods. Since many of the studies used mixed or multiple methods, the total number of data collection and analysis techniques is greater than the number of TA articles. For data collection, interviews, of any sort, were applied in most articles with 12 (36.4%) instances; surveys, of any sort, were used in 8 (24.2%); field research (field-site based observations or ethnographic methods) was applied in 7 (21.2%); and assessment (testing or evaluation) was applied in 2 (6.1%). Case studies, systematic literature reviews, focus groups, and mapping methods were each applied in 1 study (3.0% each). For data analysis techniques, 17 (56.7%) implemented some sort of qualitative content analysis; 6 (20.0%) articles used descriptive statistics (excluding the typical reporting of sample demographics), 6 (20.0%) used grounded theory; and 1 (3.3%) used inferential statistics.
It should also be noted that research methodology, data collection methods, and data analysis techniques were categorized based on the descriptions from the articles’ respective authors or interpretations of the research team if these concepts were not explicitly stated. Relatedly, data collection methods and data analysis techniques reflect broad categories rather than specifically naming unique approaches or techniques.
In overlapping, non-exclusive categories, the populations of interest included 6 articles (33.3%) focused on social media users or online communities; 4 (22.2%) on working professionals; 4 (22.2%) on family units; 3 (16.7%) on women; 2 (11.1%) on children and young adults; 2 (11.1%) focused on immigrants in the United States; 2 (11.1%) focused on public or government websites; and 1 (5.6%) article focused on seniors or the elderly. The population categories are overlapping and non-exclusive because some articles used mixed or multiple methods with different or multiple populations related to the phenomena or topics being researched.
5. DISCUSSION
5.1. Research Question 1 - Theory Citation & Use
Based on the citation and use trends reported in Findings Section 4.1, it appears that the overall awareness and use of TIW are trending upward, albeit at a low rate. Higher levels of theory use, such as TC, TA, and TG are also trending upward, but at even lower rates. However, it is important to note that the goal of the figures and R-squared values presented in Section 4.1 is to identify potential trends and not to make predictions, which would not be possible based on the limitations of this study’s design, data, and sample size. While McKechnie et al. (2001), Pettigrew and McKechnie (2001), and Kim and Jeong (2006) found overall increases in theory use in the 1990s and early 2000s, Vakkari (2008) and Julien et al. (2011) reported downward trends in theory use and development. While the citation and use of TIW may be trending upward across all the theory talk categories, this study did not collect data related to other LIS theories, and as such, may not be indicative of the use of theory in LIS writ large.
The percentages of higher-level theory use (38.24%, TA, TC, or TG) are between the findings of Pettigrew and McKechnie (2001), who found that 34.1% of articles used theory, and Kim and Jung (2006), who found 41.4% of articles in their sample. Of course, those studies did not focus on a single theory, and applied different analyses on different samples at different times. However, if using the smaller subsample of only articles in the TA, which accounted for 26.47% of the overall sample, this rate is lower than the aforementioned studies but higher than historical studies from the 1980s and 1990s. While Kim and Jeong (2006) noted increases in theory use, articles focused on theory development were trending down. Aside from TA, the codes of TC and TG from the single theory talk model are closely associated with theory development, and both TC and TG articles trended upward, albeit slowly. TG articles were identified 11 times (16.18%). However, TC papers were the least common in the sample, with just 3 articles (4.41%) and the lowest R-squared value of all codes. While not focusing on TIW, Budd (2011) argues that, while challenging, continued research and debate about concepts and theories is important for LIS. Based on the findings, the authors would also encourage more theory and concept papers. TG papers were co-coded with 5 TP articles, 5 TA articles, and 1 TC article, suggesting that TG or development of TIW or related theories was or is not limited to empirical research. Again, these findings speak for the sample presented here and are not representative of the broader field.
5.2. Research Question 2 - Publication Trends, Affiliations, & Collaborations
Within the overall sample of any type or level of theory use, Huvila, a Professor at Uppsala University, appears to reference TIW the most. However, Huvila is not included among the other authors in the higher levels of theory use at all. The overwhelming majority of work related to TIW across all samples can be linked to Gary Burnett, one of the theory’s creators, or to his current or former students, whether he was a direct dissertation advisor or committee member. As described in Hollister et al. (2022), several doctoral candidates worked with Dr. Gary Burnett to develop a general codebook for the theory based on three methodologically and topically different dissertations. The general codebook was shared with other students and scholars, both at Florida State University as well as at other institutions. Of course, other students and scholars have used TIW in their own way, without the codebook. However, this finding suggests that effective mentorship and collaboration during doctoral studies can promote the use of theory (Hollister et al., 2022).
Intuitively, the most active institutions and countries using TIW are associated with these same scholars, who are mostly situated at institutions in North America, primarily at Florida State University and the University of Maryland. However, there are some noticeable efforts in Europe and in the East Asia and Pacific/Oceanic regions. As data collection was limited to articles in English and Korean, expanding the scope to other languages and using databases that have broader coverage of international journals and journals published in other languages may have identified more relevant or related works using TIW. As the findings stand, however, greater efforts to collaborate and support scholarship in the Global South and other areas outside of North America, Europe, and East Asia are needed.
While most authors were based in LIS, collaborations spanned 7 other disciplines in the overall sample. Business and journalism/communications were represented in both of the narrower subsamples of higher levels of theory use. Additionally, lead authors from other disciplines were identified in both the TA, TC, or TG subsample, with 1 in business and 1 in journalism/communication, and 1 in journalism/communication in the TA-only subsamples. While author order is not always indicative of an individual author’s level of contribution to a manuscript and author order norms vary across disciplines, these findings may suggest that TIW is making its way into other disciplines, primarily through interdisciplinary collaborations.
Given the authors’ discipline breakdown, it is unsurprising that the top journal venues across all samples are based in LIS. The top publication venues are mostly highly ranked journals in reputable indexes, suggesting that TIW is gaining exposure and use in highly visible journals with high impact factors. By identifying the publication venues as well as authors, affiliations, and disciplines associated with TIW, the authors hope to highlight the potential versatility of the theory, spotlight prominent and emerging scholars who have adopted it, and encourage further collaboration around TIW both within and outside of LIS.
5.3. Research Question 3 - Research Contexts
Aside from TIW being used as its own descriptive keyword in the research articles, the keyword analysis found that TIW is often described or associated with keywords related to information behavior and information-seeking behavior. However, other more specific types of information behaviors were used as keywords, such as information practices, information literacy, information sharing, and information overload.
The majority of articles coded with TA used mixed methods or qualitative methods, and both of the two articles that specified multiple methods approaches combined only qualitative methods. Only one of the studies was specifically focused on quantitative methods. Burnet and Jaeger (2010) note that TIW is intended to be amethodological and thus usable with whichever methods researchers deem best for their research questions. However, given the heavy focus on qualitative methods in the research articles so far, more quantitative studies could be conducted for further theory testing and development. Relatedly, propositions or hypotheses for TIW have yet to be officially published by Burnett and Jaeger (2010). Additional quantitative studies could help in their development.
Qualitative interviews and content analysis appear to be the most used methods for data collection and analysis with TIW in the research articles collected. Survey and field research were also common but to a lesser degree. Cross-referencing these findings with those from Park (2022), which exampled 14 TIW-using dissertations, sees similar trends: 7 used qualitative methods and 7 used mixed methods, with 10 overall using interviews. It should also be noted that 6 of the dissertations analyzed by Park (2022) overlap with 7 of the articles in the TA sample, meaning that 6 of the scholars successfully published a research article using TIW from their dissertations, and one published 2. This finding is also encouraging because publishing articles out of one’s dissertation is highly encouraged and helpful for emerging scholars, especially those on the job market.
The TA research articles also focused on a variety of groups and communities in both online and offline contexts. Eight (44.4%) of the articles focused on marginalized or protected communities, such as immigrants, children or young adults, women, and seniors. This was also observed by Park (2022), who found that 7 or 50% of the dissertations focused on marginalized communities.
Given scope and space limitations, additional implications and applications of the findings from TA articles, as well as TC and TG articles, will be explored through content analysis in a follow-up study. This follow-up study will address how TIW has been used alongside other theories, frameworks, or models and how TIW has been developed or revised based on the findings.
5.4. Limitations
As mentioned, there are several limitations to this study. As stated in the Methods Section 3, the literature review screening and sampling process were limited due to the databases and full-text articles available through their respective institutional libraries, and the respective scope and coverage limitations of said databases and library collections. However, the researchers attempted to counteract this by using an effective search strategy as well as external sources and services like Google Scholar, email, or the academic social network ResearchGate,8 to identify and secure additional access to full-text versions. The data collection period also ended in March 2022. Given the trends identified here, it is likely that relevant articles have been published between then and prior to the publication of this article.
This study also focused on the trends associated with a single theory, so the findings may not be representative or similar to general theory citations or use trends in LIS or other specific theories in LIS. Relatedly, while based on an existing framework, this study is the first to use the revised single theory talk model. To ensure its trustworthiness and accuracy, the authors revised and evaluated the codebook through multiple rounds of inter-coder reliability testing.
6. CONCLUSION & FUTURE RESEARCH
Despite the perceived dearth of LIS-originated theory, this study shines a light on a new theory that is gaining adoption and use across research contexts, methods, disciplines, and countries around the world. While this study only focuses on TIW, it demonstrates that new theories can and are making an impact. Building on the findings and discussion, the authors echo other scholars developing theory or studying theory use in LIS to call on LIS scholars and practitioners to embrace and engage with theory, especially newer ones, in their research and practice more actively.
Based on the findings and limitations of this study, there are multiple areas of future work to lengthen this research thread. First, the authors will conduct a content analysis of the research articles associated with TC, TA, and TG to explore their respective findings, implications, and applications to provide a more nuanced account of how TIW is being used and adapted. Another area of future research may include additional regional analyses of theory use, such as Kim and Jeong (2006) and Wu et al. (2017), to explore how TIW or other new theories have been applied in different regions and additional languages. Co-citation analysis or other bibliometrics analysis could also identify other research trends and patterns. Relatedly, the single theory talk model could be used to explore the use and impact of other newer theories in LIS, including information domains, which Burnett introduced in 2015 as an expansion of information worlds. While there is good reason for scholars to rely on and use established theories of information and information behavior, additional research on new theories being developed within LIS or imported from outside the discipline should be pursued.
1Direct entry, Boolean, and database-specific operators were applied as needed. Search teams such as “information world*”, “theory of information world*” OR “information world* theor*”, “information world* AND theor*”, and other related variations were used.
2None of the authors’ institutional libraries provided access to EBSCO’s LIS specialist database, Library Literature & Information Full Text, but some overlap with the general EBSCOHost database is assumed.
3A reverse citation search using Burnett & Jaeger’s 2011 book chapter was also conducted but yielded no results that were not duplicates of others.
4Two potentially relevant research articles were eliminated due to the language criteria during the screening process: one German ( https://doi.org/10.1515/bfp-2017-0019) and one in Chinese ( https://doi.org/10.6120/JoEMLS.202111_58(3).0024.RS.AM). While both articles included English abstracts or summaries and indicated the use of TIW, the articles were excluded because the authors were unable to translate or interpret the original text of the full manuscripts given resource constraints.
5Eighty percent agreement between coders is generally accepted in most situations, though 70% is permissible in exploratory studies (Lombard et al., 2002).
6It should be noted that higher R-squared values, those closer to 1 or 100%, indicate a better or closer fit of the data to the regression line or how much of the data’s variance can be accounted for by a linear model, and that lower R-squared values are not uncommon in the social sciences (Minitab Blog Editor, 2013).
7Of course, this journal was renamed to the Journal of the Association for Information Science and Technology; it is listed separately to be clear about the citation/source.
REFERENCES
(1989) The design of browsing and berrypicking techniques for the online search interface Online Review, 13(5), 407-424 https://doi.org/10.1108/eb024320.
(2011) Meaning, truth, and information: Prolegomena to a theory Journal of Documentation, 67(1), 56-74 https://doi.org/10.1108/00220411111105452.
(2015) Information worlds and interpretive practices: Toward an integration of domains Journal of Information Science Theory and Practice, 3(3), 6-16 https://doi.org/10.1633/JISTaP.2015.3.3.1.
, , (2001) Small worlds: Normative behavior in virtual communities and feminist bookselling Journal of the American Society for Information Science and Technology, 52(7), 536-547 https://doi.org/10.1002/asi.1102.
, (2008) Small worlds, lifeworlds, and information: The ramifications of the information behaviour of social groups in public policy and the public sphere Information Research, 13(2), paper 346 http://InformationR.net/ir/13-2/paper346.html.
(1987) The information world of low-skilled workers Library & Information Science Research, 9(4), 265-283 https://eric.ed.gov/?id=EJ370789.
(1991) Life in a small world: Applicability of gratification theory to information-seeking behavior Journal of the American Society for Information Science, 42(6), 438-449 https://doi.org/10.1002/(SICI)1097-4571(199107)42:6<438::AID-ASI6>3.0.CO;2-B.
(1996) The impoverished life-world of outsiders Journal of the American Society for Information Science, 47(3), 193-206 https://doi.org/10.1002/(SICI)1097-4571(199603)47:3<193::AID-ASI3>3.0.CO;2-T.
(1999) A theory of life in the round Journal of the American Society for Information Science, 50(3), 207-217 https://doi.org/10.1002/(SICI)1097-4571(1999)50:3<207::AID-ASI3>3.0.CO;2-8.
, , , (1987) Library and information science research: An analysis of the 1984 journal literature Library & Information Science Research, 9(3), 173-185 https://eric.ed.gov/?id=EJ361398.
, , , (2022) Collaborative codebook development across information worlds: Intersections between pedagogy, theory, and method in three dissertations Journal of Education for Library and Information Science https://doi.org/10.3138/jelis-2020-0095.
, (2005) Three approaches to qualitative content analysis Qualitative Health Research, 15(9), 1277-1288 https://doi.org/10.1177/1049732305276687.
, (1990) Content analysis of research articles in library and information science Library and Information Science Research, 12(4), 395-421 https://eric.ed.gov/?id=EJ431585.
, (2005) Knowledge structure of library and information science in South Korea Library & Information Science Research, 27(1), 51-72 https://doi.org/10.1016/j.lisr.2004.09.004.
, , (2011) Trends in information behavior research, 1999-2008: A content analysis Library & Information Science Research, 33(1), 19-24 https://doi.org/10.1016/j.lisr.2010.07.014.
, (2006) An analysis of the development and use of theory in library and information science research articles Library & Information Science Research, 28(4), 548-562 https://doi.org/10.1016/j.lisr.2006.03.018.
(1991) Inside the search process: Information seeking from the user's perspective Journal of the American Society for Information Science, 42(5), 361-371 https://doi.org/10.1002/(SICI)1097-4571(199106)42:5<361::AID-ASI6>3.0.CO;2-%23.
, , (2013) Theory talk in the library science scholarly literature: An exploratory analysis Library & Information Science Research, 35(3), 175-180 https://doi.org/10.1016/j.lisr.2013.02.004.
, , (2002) Content analysis in mass communication: Assessment and reporting of intercoder reliability Human Communication Research, 28(4), 587-604 https://doi.org/10.1111/j.1468-2958.2002.tb00826.x.
(2019) The citation impact of information behavior theories in scholarly literature Library & Information Science Research, 41(4), 100981 https://doi.org/10.1016/j.lisr.2019.100981.
(2021) The structure of information behavior dissertations 2009-2018: Theories, methods, populations, disciplines Journal of Librarianship and Information Science, 53(2), 225-232 https://doi.org/10.1177/0961000620935499.
, , (2001) The origins and contextual use of theory in human information behavior research New Review of Information Behaviour Research, 2(November), 47-63 https://dl.acm.org/doi/10.5555/567681.567685.
(2003) A model of information practices in accounts of everyday‐life information seeking Journal of Documentation, 59(1), 19-40 https://doi.org/10.1108/00220410310457993.
(1986) Library anxiety: A grounded theory and its development College & Research Libraries, 47(2), 160-165 https://crl.acrl.org/index.php/crl/article/view/14195/15641.
Minitab Blog Editor (2013) Regression analysis: How do I interpret R-squared and assess the goodness-of-fit? https://blog.minitab.com/en/adventures-in-statistics-2/regression-analysis-how-do-i-interpret-r-squared-and-assess-the-goodness-of-fit
(1985) A quantitative analysis of the research articles published in core library journals of 1980 Library & Information Science Research, 7(3), 261-273 https://eric.ed.gov/?id=EJ325575.
(2022) A reflection on social perspective of information behavior: Around the theory of information worlds Journal of the Korean Society for Library and Information Science, 56(1), 425-447 https://doi.org/10.4275/KSLIS.2022.56.1.425.
(1980) The methods of library science research: Some results from a bibliometric survey Library Research, 2(3), 251-268 https://eric.ed.gov/?id=EJ240921.
, (2001) The use of theory in information science research Journal of the American Society for Information Science and Technology, 52(1), 62-73 https://doi.org/10.1002/1532-2890(2000)52:1<62::AID-ASI1061>3.0.CO;2-J.
, (1989) Institutional ecology, "translations" and boundary objects: Amateurs and professionals in Berkeley's Museum of Vertebrate Zoology, 1907-39 Social Studies of Science, 19(3), 387-420 https://doi.org/10.1177/030631289019003001.
(2008) Trends and approaches in information behaviour research Information Research, 13(4), paper 361 http://InformationR.net/ir/13-4/paper361.html.
, , (2015) The unified theory of acceptance and use of technology (UTAUT): A literature review Journal of Enterprise Information Management, 28(3), 443-488 https://doi.org/10.1108/JEIM-09-2014-0088.
(1999) Models in information behaviour research Journal of Documentation, 55(3), 249-270 https://doi.org/10.1108/EUM0000000007145.
(2000) Human information behavior Informing Science, 3(2), 49-56 https://doi.org/10.28945/576.
(2012) Towards a reconceptualization of the 'information worlds of individuals.' Journal of Librarianship and Information Science, 44(1), 3-18 https://doi.org/10.1177/0961000611424586.

