logo

  • P-ISSN1225-0163
  • E-ISSN2288-8985
  • SCOPUS, ESCI, KCI

Article Detail

Home > Article Detail
  • P-ISSN 1225-0163
  • E-ISSN 2288-8985

Article Contents

    Enhanced extraction of copper and nickel based on the Egyptian Abu Swayeil copper ore

    Analytical Science and Technology / Analytical Science and Technology, (P)1225-0163; (E)2288-8985
    2024, v.37 no.1, pp.63-78
    https://doi.org/10.5806/ast.2024.37.1.63
    Somia T. Mohamed (Chemistry Department, Faculty of Science for Girls, Al-Azhar University)
    Abeer A. Emam (Chemistry Department, Faculty of Science for Girls, Al-Azhar University)
    Wael M. Fathy (Mining and Petroleum Department, Faculty of Engineering, Al-Azhar University)
    Amany R. Salem (Nuclear Materials Authority)
    Amr B. ElDeeb (Mining and Petroleum Department, Faculty of Engineering, Al-Azhar University)

    Abstract

    The continuous increasing of the global demand of copper and nickel metals raises the interest in developing alternative technologies to produce them from copper sulfide ore. Also, in line with Egypt's vision 2030 for achieving the sustainable socioeconomic development which aims at developing alternative and eco-friendly technologies for processing the Egyptian ores to produce these strategic products instead of its importing. These metals enhance the advanced electrical and electronic industries. The current work aims at investigating the recovery of copper and nickel from Abu Swayeil copper ore using pug leaching technique by sulfuric acid. The factors affecting the pug leaching process including the sulfuric acid concentration, leaching time and temperature have been investigated. The copper ore sample was characterized chemically using X-ray fluorescence (XRF) and scanning electron microscope (SEM-EDX). A response surface methodology develops a quadratic model that expects the nickel and copper leaching effectiveness as a function of three controlling factors involved in the procedure of leaching was also investigated. The obtained results showed that the maximum dissolution efficiency of Ni and Cu are 99.06 % and 95.30%, respectively which was obtained at the following conditions: 15 % H2SO4 acid concentration for 6 hr. at 250 ℃. The dissolution kinetics of nickel and copper that were examined according to heterogeneous model, indicated that the dissolution rates were controlled by surface chemical process during the pug leaching. The activation energy of copper and nickel dissolution were 26.79 kJ.mol-1 and 38.078 kJ.mol-1 respectively; and the surface chemical was proposed as the leaching rate-controlling step.

    keywords
    copper, nickel, pug leaching, kinetics, response surface methodology

    Graphical Abstract

    AST-2023-055_R1_Graphical Abstract_001_page-0001.jpg

    1. Introduction

    Copper is the world’s third most widely used metal after iron and aluminum. Its advantageous chemical, mechanical, and physical properties make it valuable in electrical and telecommunications products, building construction, industrial machinery and equipment, transportation, and consumer products. Copper’s strategic uses include ordnance, command-communication-control-intelligence (C3I) systems, and military transportation and advanced weaponry systems.1

    Copper and nickel are produced mainly from ores, secondary materials, waste, etc. Most copper ores are occurring in nature as sulphide and oxide minerals such as, chalcopyrite (CuFeS2), bornite (Cu5FeS4), covellite (CuS), chalcocite (Cu2S), chrysocolla [(Cu, Al)2H2Si2O5(OH)4.nH2O], malachite (Cu2(OH)2CO3), and azurite [Cu3(OH)2(CO3)2] minerals.2-7

    The shortage in copper and nickel feedstock for sulphide refineries is another global challenge. With declining grades of copper and nickel deposits, there is a need for finding economical and environmentally responsible methods of metal extraction from alternative sources. These include low-grade ores and tailings, which may account for about 75 % of the reserves of some important metals.8

    From a mineral processing perspective, hydrometallurgical and pyrometallurgical processes are the most common ways for processing copper ores.9 Copper oxide is more difficult to treat than copper sulfide ores.10 The copper sulfides can be simply treated by flotation process due to its better floatability.10-13 On the other hand, copper oxide minerals are not easily treated by flotation because they are more soluble in aqueous solutions.14-16

    Due to the disadvantages of traditional pyrometallurgical processes, recently, various attempts have been carried out to develop the hydrometallurgical processes that could replace the currently used traditional pyrometallurgical techniques to produce the copper metal.17 Improved hydrometallurgical route’s aims at overcoming the environmental and economic disadvantage of pyrometallurgical methods including high energy requirements, significant initial investment costs, and the production of environmentally hazardous SOx gases because of treating the sulphide ores. Therefore, hydrometallurgical processes are more favorable than pyrometallurgical methods.

    Recently, hydrometallurgical processes produced more than 20 % of the world’s copper production. Particularly, low grade copper and nickel ores can be processed using acidic heap leaching, heap bioleaching, solvent extraction, and electrowinning. Today, around 25 % of the world’s copper is recovered by solvent extraction, which is considered the lowest-cost production route to produce high-quality cathode material.18 Hydrometallurgical processes use various leaching agents and microorganisms to dissolve copper from ore.19 Different inorganic acids, organic acids have been utilized for leaching copper from ores such as sulphuric acid, hydrochloric acid, nitric acids, formic acid, ammonium sulphate, ammonium acetate, ammonium carbamate and ammonium nitrate.4,20-22 Sulfuric acid leaching is the most popular and widely used technique to extract copper metals from low-grade resources, because of its simplicity, low production costs, and ease of use.23

    Nickel is a valuable base metal with a wide range of industrial applications24 batteries, corrosion-resistant alloys, stainless steel, electroplating, fuel cells, medical applications, nuclear power plants and many other applications.24-26 Nickel is found in sulphide ores, laterite ores, in secondary resources, and non-land resources like sea nodules.27,28 Lateritic and sulfides ores are the major important nickel sources.29 Pentlandite [Ni,Fe)9S8] and nickeliferous pyrrhotite are two important Ni minerals found in sulphide ores.30 Nickel can be mined from several different ore minerals using a variety of methods. Nickel can be extracted from laterite ores through either pyrometallurgical or hydrometallurgical processes.31 However, the selection of the processing method is based on the mineralogical composition of the ore and the processing energy costs.32 Hydrometallurgical processing is the most appropriate method for processing nickel ore for the extraction of nickel metal.33 The leaching of nickel from nickel matte using sulphuric acid solution leads also to leach copper, but only in trace amounts, leaving behind a residue rich in copper sulphide.34

    The Abu–Swayel ore deposit is located at about 185 km south of Aswan, near Wadi Haimour, Egypt. The ore body includes both massive and disseminated mineralization hosted in a lens–like body of amphibolite. The amphibolite lens is surrounded by biotite -garnet schist of basic origin. The deposit consists of copper, nickel, and iron minerals in the form of oxides and sulfides and is not exploited. Few studies were carried out on the extraction of copper from this deposit by heap and agitation leaching.35

    The continues increasing demand and consumption of the Egyptian market from copper and nickel metal and their compounds due to expanding the industrial application of them in advanced electrical and electronic industries rise the importance of their production from the Egyptian ores that gives vital importance to the current study.

    The current study aims at developing a H2SO4 leaching technology for the extraction of copper from Abu–Swayel copper ore. The factors affecting the leaching process including sulfuric acid concentration, temperature, and time on copper leaching efficiency were evaluated. The leaching kinetic was examined according to the heterogeneous reaction models and the best fitted equation to the experimental data was determined.

    2. Materials and Method

    2.1. Materials and characterization techniques

    The used copper ore sample was collected from Abu Swayeil mining site. The Abu Swayeil copper– nickel mining site is located 185 km southeastern of Aswan, near the head of Wadi Haimour, at latitudes 22º47' N and longitude 33º38' E. The area under study has been dissected by three main wades (Haimur, Abu Swayel, and Mereikha) which are tectonically controlled. Sulfuric acid (H2SO4) 98 %, purchased from El-Nasr Company for Intermediate Chemicals, El-Giza governorate, Egypt, was used as leaching agent during the leaching process for recovering copper and nickel from the copper ore sample.

    The representative sample was characterized chemically using XRF using a sequential XRF spectrometer (XRF-1800, 40 kV, 90 mA, Re anode, Shimadzu, USA). Also, Scanning Electron Microscope (SEM-EXL 30 Philips type, FEI Company, The Netherlands) coupled with X- ray analyzer (EDX unit system) was utilized as a guiding semi-quantitative analysis of the purity of obtained final products.

    2.2. Method

    2.2.1. Sample preparation

    The as-received Copper–Nickel sample was thoroughly mixed then coning and quartering technique was done to obtain a representative sample weighing about 300 g for performing chemical and mineralogical characterization. The copper–nickel sample was crushed, pulverized and sieved to -0.25 mm. Then, the prepared powdered ore sample, used in the subsequent experimental work was enclosed in airtight plastic bottles and kept at room temperature.

    2.2.2. Optimization the parameters of leaching process

    In the leaching process, the copper sample was digested using a previously prepared sulfuric acid solution in a 250 mL three-neck flask. The sulfuric acid solution with different concentrations was prepared by adding the predetermined specific amount of H2SO4 to the distilled water at atmospheric pressure. All experiments were carried out using a constant weight of the solid sample of 50 g. The three-neck flask was designed so that one neck was fitted with a reflux condenser to maintain the concentration of the species in the solution, the second for a thermometer, and the last was used either for a mechanical starrier or inlet / withdrawal of the samples or for pH measurements. The reaction suspension was agitated with a mechanical stirrer at a rate of 500 rpm and heated directly to the specified temperature using a hot plate. After the completion of the leaching experiment, the obtained slurry was cooled and then filtered with a vacuum pump. The filtered cake was washed with a small amount of warm distilled water to remove and separate the released Cu and Ni ions at 100 ℃, 1:1 solid :liquid ratio and for 1hr. then made up the volume. The washed spent cake was dried at 110 ℃ in a drying oven. The (Cu, Ni) metal ions content in the pregnant solution was analyzed by inductively coupled plasma-atomic mass spectrometry (ICP-MS, a Perkin Elmer ELAN model 9000, Waltham, MA, USA). Moreover, leaching or dissolution efficiency of Cu and Ni metal ions was calculated according to Eq. (1).35,36

    (1)
    \(\begin{align}\mathrm{R}(\mathrm{Cu}, \mathrm{Ni})=\frac{\left(m_{1} \times v_{1}\right)}{\left(m_{0} \times v_{0}\right)} \times 100\end{align}\)

    Where m0 and m1 are the mass of ore used in leaching experiments (g) and the concentration of metal ions (Cu and Ni) in the filtrate (g/L), respectively. v0 and v1 are the mass percentage of metal ions (Cu and Ni) in ore (%) and the volume of filtrate (L), respectively.

    The factors influencing the Cu and Ni metals ions dissolution efficiency including acid concentration, leaching time and temperature were investigated.

    2.2.3. Recovery of nickel and copper from solution

    The chemical precipitation process was used to separate and recover the Cu and Ni metals ions from the pregnant solution obtained from the leaching process under the optimum conditions. The chemical precipitating agent reacts with metals ions and transforms them into insoluble solid particles. The solubility of the precipitated metal ions is decreased by increasing the medium's pH by adding alkaline solutions, leading to the precipitation of more metal ions in the form of solid particles.35 Then, the precipitated insoluble solid particles were separated from the pregnant solution by filtration process.

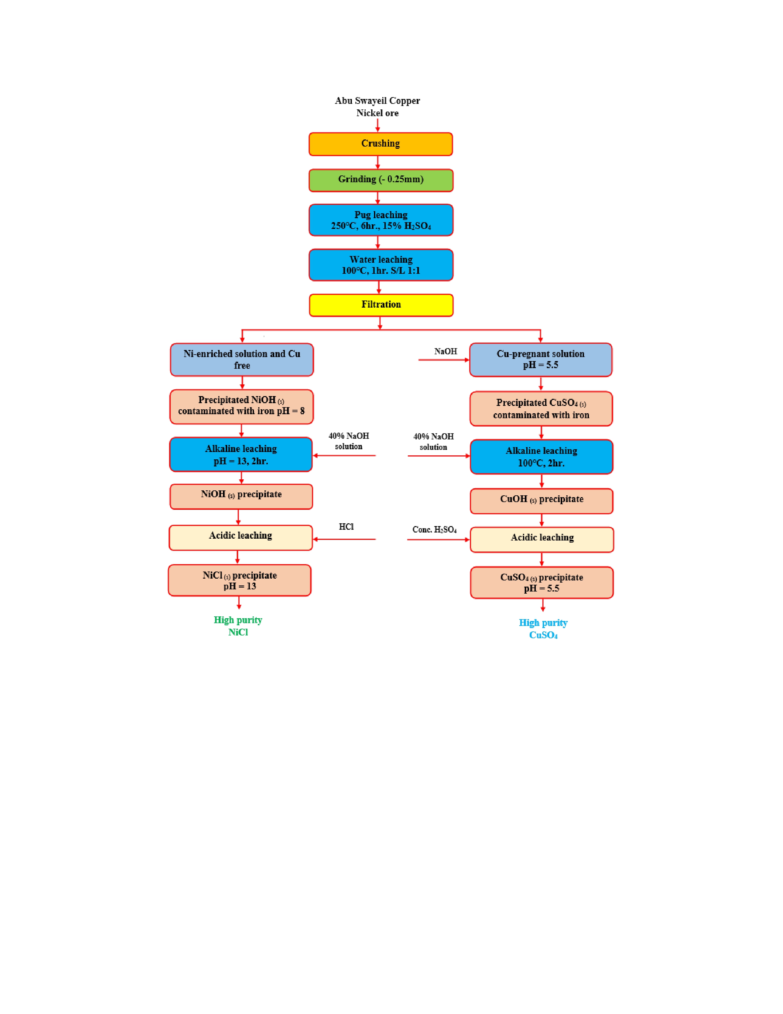
    After the optimization of leaching process, 100 g of the used copper ore has been leached at the best recommended conditions to obtain sufficient volume of the pregnant solution for studying and optimizing the precipitation process of Cu and Ni metal ions and recovering them from the pregnant solution. Then, sulfuric acid leached copper ore was dissolved in 100 ml of hot distilled water at 100 ℃, at 1:1 solid: liquid ratio and for 1 hr. The leaching produced slurry was then filtered to separate the pregnant solution from the leaching solid residue. The filtrate solution pH was then adjusted to 5.5 using sodium hydroxide (NaOH) until the copper ions had been precipitated as copper sulfate. The precipitated copper sulfate is contaminated with iron which needs to be refined by iron removal. The contaminated copper precipitate has been subjected to alkaline leaching with 40 % NaOH solution for 120 min. at 80 ℃, which led to precipitate copper as copper hydroxide. The copper hydroxide was then converted to copper sulfate through dissolving using sulfuric acid which is then precipitated by adjusting pH at 5.5. The finally produced copper sulfate precipitate was then characterized chemically using EDX analysis to determine the purity of the obtained copper sulfate.

    The reaming effluent of the leaching process free from copper contains considerable amount of nickel which needs to be separated. The nickel ions dissolved in the solution has been precipitated as nickel hydroxide (NiOH) by adjusting the pH of the solution at 8. The precipitated nickel hydroxide is contaminated with iron, which need farther purification to remove iron. The NiOH precipitate was then dissolved in 40 % sodium hydroxide solution for 2 hr. at solution pH 13. Nickel chloride crystals were obtained from the liquor by lowering the solution pH to 8 using hydrochloric acid. The resulting nickel chloride precipitate was then characterized chemically using EDX analysis to determine the purity of the obtained precipitate.

    2.2.4. Statistical analysis

    The effective factors on the dissolution efficiency of Cu and Ni were investigated to determine and realize the relationship between the factors and the dissolution efficiency of Cu and Ni%. A multiple linear regression model was used with Pearson's Correlations coefficient, to see the type of relationship between the factors and the dissolution efficiency of Cu and Ni% and the coefficient value determines the strength of the associations, and its direction determines the type of relationship. The (+) sign indicates a positive relationship, while a (−) sign indicates a negative relationship, with a P value of < 0.001 considered statistically significant at a 95 % confidence level. In addition, if the model presents the coefficient of determination (R2 ) less a 90 % these interactions should be removed from the model and when (R2 ) above 90 % then it is considered excellent. IBM SPSS (Statistical Package for the Social Sciences) version 26 software was utilized for (statistical analysis) and CCD was made using Minitab software version 19 for making statistical analysis of different factors affecting the leaching process.

    3. Results and Discussion

    3.1. Composition and characteristics of raw samples

    Chemical analysis of the used copper ore sample is presented in Table 1. It is clear that the chemical composition of used copper sample is composed mainly of SiO2, Fe2O3, MgO and Al2O3 with concentration as follow; 36.960 %, 22.981 %, 16.790 % and 3.653 %, respectively. The used sample contains a high concentration of copper and nickel with a content of 6.141 % and 1.474 %, respectively.

    Table 1. The chemical composition of the used Abu Swayeil copper-nickel ore sample

    Qualitative investigation of the Abu Swayeil copper– nickel was proceeded via XRD and SEM-EDX equipment. The mineralogical analysis of the used copper sample revealed that the heavy bromoform minerals in the studied Abu Swayeil sample represent about 15-18 Wt.% of total bulk sample. The minerals in such regions are heterogeneous in composition as well as valuable ones (heavy minerals) which can be divided into primary and secondary minerals. The obtained heavy bromoform minerals were subjected to individual minerals separation under binocular microscope and identified. The obtained data of EDX analyses revealed the presence of the following minerals: Apatite [Ca5(PO4)3F] which occurs as rounded to oval grains ranging in color from yellow to pale brown as shown in Fig. 1A. There is also rutile (TiO2) which occurs as massive to surrounded grains ranging from red to deep red in color with adamantine luster as shown in Fig. 1B. In addition to garnet which occurs as subhedral to euhedral grains of almandinespessartine solid solution grains with yellow to pale honey in color as shown in Fig. 1C. Fergusonite [(Y, REE)(Nb,Ta)O4] is also found which occurs as massive to elongated grains exhibiting dark brown color with glossy luster as shown in Fig. 1D. Zircon [ZrSiO4] is found as prismatic to oval and subrounded grains ranging in color between colorless to yellow exhibiting adamantine luster as shown in Fig. 1E. Chrysocolla occurs as unhedral grains with blue color exhibiting earthy luster. The presence of Si is due to alteration processes as shown in Fig. 1F. Another mineral Brass [Cu & Zn] which occurs as unhedral grains exhibiting brass color as shown in Fig. 1G.

    Fig. 1. SEM image and EDX spectra and Photomicrographs of crystals (A) Apatite, (B) Rutile, (C) Garnet (D) Fergusonite, (E) Zircon, (F) Chrysocolla, (G) Brass.

    Other sulphides or oxides are present in rocks like quartz veins, sedimentary rocks, igneous rocks, or metamorphic rocks, pyrite [FeS2] is the most common of the sulphide minerals. In hydrothermal veins and dispersed igneous rocks, chalcopyrite [CuFeS2] is the most common copper-bearing mineral. Malachite, azurite, and a wide variety of other secondary copper minerals can form because of weathering.

    It is clear that the copper sample used in the current study is composed mainly of pyrite and chalcopyrite which was recorded in all rock types with various amounts. Pyrite typically forms as cubic to massive crystals, and its colours range from pale brass yellow to brass yellow with metallic lustre as shown in Fig. SI. 1a. The mineral chalcopyrite is often found in association with pyrite crystals and widely dispersed in wall rocks that host organic material. Chalcopyrite colors range from brassy yellow to golden, and it shimmers metallically Fig. SI. 1b.

    3.2. Optimizing the factors of leaching process

    The factors influencing the Cu and Ni metal ions leaching efficiency including H2SO4 concentration, leaching time, and temperature have been investigated. The effect of H2SO4 acid concentration on the Cu and Ni metal ions leaching efficiency has been investigated by varying the acid concentration in the range from 5 % to 25 %. The different concentrations of acid of the solution were prepared by mixing the definite volume of the acid with distilled water. All the leaching experiments were carried out using constant weight of the ore sample (5 gm) at 150 ℃ leaching temperature and six hours leaching time. It is clear that the acid concentration has a significant effect on the leaching process. It is noted that when the acid concentration increases from 5 % to 15 %, the dissolution efficiency increases from 18 % to 45.11 % and 20 % to 56.17 % for nickel and copper metal ions respectively as shown in Fig. 2A. Furthermore, the further increase in the acid concentration of more than 15 % leads to decrease the dissolution efficiencies of nickel and copper metals ions. This can be attributed to the dissolving of Fe and the increased concentration of dissolved contaminants due to increasing the concentration of acid.

    Fig. 2. A) Effect of H2SO4 acid concentration, B) Leaching time, and C) Leaching temperature on the dissolution efficiency of Cu and Ni metal ions.

    The effect of leaching time on the dissolution efficiency of Cu and Ni metal ions was investigated by varying the leaching time from 2 to 10 hr. at a step 2 hr. while the other parameters remain constant. All the leaching experiments were carried out using 15 % H2SO4 acid concentration and at 150 ℃ and the obtained results are plotted in Fig. 2B. It is clear that the leaching time has a significant effect on dissolution efficiency of Cu and Ni metal ions. The dissolution efficiencies increase from 21.12 % to 45.11 % and 36.75 % to 56.17 % for both nickel and copper respectively, when the leaching time increases from 2 to 6 hr. The farther increase in the leaching time more than 6 hr. has a negative effect on decreasing the dissolution efficiencies for both nickel and copper and this decrease can be attributed to the hydrolysis effect. So that, the leaching time of 6 hr. was selected to be the best leaching time to give the highest percent recovery of Cu and Ni metal ions.

    The effect of leaching temperature on the dissolution efficiency of Cu and Ni metal ions was investigated by varying the leaching temperature from 150 ℃ to 250 ℃. while the other parameters remain constant. All the leaching experiments were carried out using 15 % H2SO4 acid concentration and at 6 hr. and the obtained results are plotted in Fig. 2C. It is clear that the leaching temperature has a significant effect on increasing both the dissolution efficiency of Cu and Ni metal ions. The dissolution efficiencies increase in a linear model as the leaching temperature gradually increases. It was noted that is the maximum recovery of Ni and Cu is 99.06 % and 95.30 %, respectively at 250 ℃. This increase in the percent recovery is due to the increased temperature which on the other hand increases the molecular thermal motion, speeding up the reaction and allowing the leaching agent to penetrate the ore’s inner layers more easily, that it can then transport the dissolved metals ions to the leachate.37

    From the previous study, it can be concluded that the maximum dissolution efficiency of Ni and Cu are 99.06 % and 95.30 %, respectively can be obtained at following recommended conditions; 15 % H2SO4 acid concentration for 6hr. at 250 ℃.

    3.3. The kinetic of leaching process

    Studying the kinetics of the leaching process of copper and nickel metal ions from the selected ore gives comprehensive information about the ratecontrolling step, the energy barrier of the reaction so that the leaching mechanism of a heterogeneous reaction can be identified.

    The extraction of Cu and Ni metals ions from the selected ore by acid leaching process is an example of a heterogeneous reaction between solids and liquids. Particle surfaces where the leaching action happens is the reaction system.38,39 The acid-leaching process of ores uses the shrinking-core models to describe the leaching mechanism of this process. The rate-limiting step could occur at any of these three stages: diffusion of the liquid film, diffusion of the product layer, or the surface chemical reaction.35,39 The acid leaching of Abu-Swayeil ore sample is a typical solid-liquid heterogeneous reaction which can be presented using Eq. (2).

    W(aq) + H(s) → product in acidic leaching (2)

    The rate equations of SCM model36 organized by chemical reaction control and the diffusion through the product layer are according to Eqs. (2) and (3).

    [1 − (1 − x)1/3] = Kc t (3)

    [1 − 3(1 − x)2/3 +2(1 − x)] = Kd t (4)

    Where X is the leaching rate of elements. kc is chemical rate constant, min−1. t is reaction time, min. kd is the apparent rate constants) for diffusion through the product layer, min−1. X is the conversion fraction of solid particle and can be determined according to Eq. (5).

    (5)
    \(\begin{align}X=\frac{\% \text { Extraction }}{100}\end{align}\)

    The kinetics of the acid leaching process of Cu and Ni metals ions was studied in the temperature range (150-250 °C) and leaching time (2-6 hr.) to determine the rate-controlling step. The effect of leaching time on the dissolution efficiency of Cu and Ni metal ions in the temperature range (150-250 ℃) is presented in Fig. 3. It is clear that the dissolution efficiency of Cu and Ni metal ions increases gradually with increasing the leaching time and temperature.

    Fig. 3. The effect of leaching time on the dissolution efficiency of A) Cu and B) Ni metal ions in the temperature range 150-250 ℃.

    Kinetic parameters could be evaluated and the rate controlling step of the dissolution process of Cu and Ni metals ions could be identified by analyzing the data and plot of the left sides of equations from Eqs. (3) and (4) versus time. The Plot of 1 − 3(1 − x) 2/3 + 2(1 − x) versus time at different temperature for Cu a) and Ni b) metal ions dissolution process is shown in Fig. 4. The Plot of 1 − (1 − X)1/3 versus time at different temperature for Cu a) and Ni b) ions dissolution process is shown in Fig. 5.

    Fig. 4. Plot of 1 − 3(1 − x) 2/3 + 2(1 − x) versus time at different temperature for A) Cu and B) Ni metal ions dissolution process.

    Fig. 5. Plot of 1 − (1 − X)1/3 versus time at different temperature for A) Cu and B) Ni metal ions dissolution process.

    The correlation coefficients (R2 value) and rate constants of the fitted models in Figs. 4 and 5 are given in Table 2 and 3. The latter, emphatically that chemical model is used to control the leaching procedure. The surface chemical reaction step was the rate-controlling step in the sulfuric acid leaching process, as determined by the R2 value of the fitting results of the models.40 As the temperature is raised, the values of the reaction rate constant (k) rise, proving that the dissolution of both metals during leaching is endothermic.

    Table 2. Apparent rate constant and coefficient at different temperatures for diffusion-controlled reaction of Cu and Ni metals ions dissolution process

    Table 3. Apparent rate constant and coefficient at different temperatures for chemical-controlled reaction of Cu and Ni metals ions dissolution process.

    Activation energy required for the leaching process is calculated via the Arrhenius equation given in Eq. (6) and Arrhenius equation can be rewritten in logarithmic form as in Eq. (7).

    k = k0e(-EA/RT) (6)

    lnk = lnk0 - EA/RT (7)

    Where EA is the activation energy (kJ/mol), R is universal gas constant (8.314 J mol. K−1 ), k is the rate constant (min−1), and T is the leaching temperature (K).

    The Arrhenius plot of Eq. (7) is presented in Fig. 6 and Fig. 7 which is based on the rate constants determined from the slopes of linear relationships of plot of lnk versus 1/T(K−1 ) for both chemical-controlled and diffusion-controlled reaction. The slope of the straight line in Figs. 6 and 7 corresponds to the activation energy of Cu and Ni dissolution = 26.790 kJ.mol−1 and 38.078 kJ.mol−1 in the case of chemicalcontrolled reactions as presented in Table 4.

    Fig. 6. Arrhenius plot based on kinetic model for for Cu A) and Ni B) metal ions dissolution process.

    Fig. 7. Arrhenius plot based on kinetic model for for Cu A) and Ni B) metal ions dissolution process.

    Table 4. Activation energy and rate constants for the Arrhenius formula for dissolution of Cu, and Ni metal ions.

    In contrast to diffusion-controlled reactions, chemically controlled reactions have an activation energy that is lower than that was expected. An activation energy greater than 10 kcal.mol−1 , or between 10 and 20 kcal.mol−1 , is typical for chemically controlled leaching processes.41,42 The activation energy obtained in this study agrees well with that reported in other literatures,43,44 lending credence to the theory that the shrinking-sphere surface chemical control process governs the proposed leaching mechanism.

    3.4. Statistic study

    In order to find out the relationship between different concentrations of H2SO4 and leaching efficiency of Cu and Ni, a multiple linear regression model was used in which H2SO4 amounts is considered as explanatory variable and leaching efficiency % of Cu and Ni as dependent variables. The results of the regression model demonstrated that there was a negative relationship with no significant significance between the concentration of H2SO4 and the explanatory variables (Ni and Cu leaching efficiency %). This can be inferred from the t value with its associated p value and Pearson correlation with covariance (Indicates the value of reverse relationship). The explanatory variables explain 4.9 % and 1.6 % respectively for Ni and Cu leaching efficiency % variations. R2 showing, that there was very weak relationship between Ni and Cu leaching efficiency % and the explanatory variable (concentration H2SO4). By referring the F value and its p value, it may be concluded that the model is valid and there is a correlation between dependent variables and the explanatory variable. To verify the existence of the mentioned relationship, a multicollinearity test was carried out. The result revealed that the VIF factor of the model was (1 < 3) indicating the non-existence of multi collinearity problem as shown in Fig. 8 and Table 5. Thus, the results indicate the following equation:

    Fig. 8. Scatter plot with linear regression fit and a 95 % confidence interval for (A) Ni leaching efficiency % and concentration of H2SO4. Slope coefficient for Ni leaching efficiency % = -0.350; P = 0.722 and (B) Cu leaching efficiency % and concentration of H2SO4. Slope coefficient for Cu leaching efficiency % = -0.255; P = 0.722.

    Table 5. Regression and Correlation Results between the concentration of H2SO4 and leaching efficiency % of Cu

    Cu leaching efficiency % = 39.811 − 0. 255 × concentration H2SO4 (8)

    Ni leaching efficiency % = 32.690 − 0.350 × concentration H2SO4 (9)

    In order to find out the relationship between different leaching time and leaching efficiency of Cu and Ni, a multiple linear regression model was used in which leaching time was considered as explanatory variable and leaching efficiency % of Cu and Ni as dependent variables. The results of the regression model demonstrated that; there was a negative relationship with no significant significance between the leaching time and the explanatory variables (Ni and Cu leaching efficiency %). This can be inferred from the t value with its associated p value and Pearson correlation with Covariance (Indicates the value of reverse relationship). The explanatory variables explain 10.7 % and 9.7 % respectively for Ni and Cu leaching efficiency % (please refer R2 value) showing that there is a very weak relationship between Ni, Cu leaching efficiency % and the explanatory variable (leaching time). By referring the F value and its p value, it may be concluded that the model is valid and there is a correlation between dependent variables and the explanatory variable. To verify the existence of the mentioned relationship, a multicollinearity test was carried out. The result revealed the VIF factor of the model was (1 < 3) indicating the non-existence of multi collinearity problem as shown in Fig. 9 and Table 6. Thus, the results indicate the following Eqs. (10) and (11).

    Fig. 9. Scatter plot with linear regression fit and a 95 % confidence interval for (A) Ni leaching efficiency % and leaching time. Slope coefficient for Ni leaching efficiency % = -1.255; P = 0.592 and (B) Cu leaching efficiency % and leaching time. Slope coefficient for Cu leaching efficiency % = -0.986; P = 0.610.

    Table 6. Regression and Correlation Results of leaching time and dissolution efficiency% of Cu and Ni​​​​​​​

    Cu leaching efficiency % = 48.288 − 0.986 × leaching time (10)

    Ni leaching efficiency % = 34.485 − 1.255 × leaching time (11)

    In order to identify the relationship between different leaching temperature and leaching efficiency of Cu and Ni, a multiple linear regression model was used in which leaching temperature was considered as explanatory variable and leaching efficiency % of Cu and Ni as dependent variables. The results of the regression model demonstrated that; there was a positive relationship with significant significance between the leaching temperature and the explanatory variables (Ni and Cu leaching efficiency %). This can be inferred from the t value with its associated p value and Pearson correlation with Covariance (indicates the value of positive relationship). The explanatory variables explain 94.10 % and 98.90 % respectively for Ni and Cu leaching efficiency % variations (please refer R2 value) showing that there was very strong relationship between Ni, Cu leaching efficiency % and the explanatory variable (leaching temperature). By referring the F value and its p value, it may be concluded that the model is valid and there is a correlation between dependent variables and the explanatory variable. To verify the existence of the mentioned relationship, a multicollinearity test was carried out. The result revealed the VIF factor of the model was (1 < 3) indicating the non- existence of multi collinearity problem as shown in Fig. 10 and Table 7. Thus, these results are indicated in Eqs. (12) and (13).

    Fig. 10. Scatter plot with linear regression fit and a 95 % confidence interval for (A) Ni dissolution efficiency % and leaching temperature, Slope coefficient for Ni dissolution efficiency % = 0.56; P = 0.030 and (B) Cu dissolution efficiency % and leaching temperature, Slope coefficient for Cu dissolution efficiency % = 0.386; P = 0.006.​​​​​​​

    Table 7. Regression and correlation results of leaching temperature and dissolution efficiency % of Cu and Ni​​​​​​​

    Cu leaching efficiency % = -3 + 0.39 × leaching temperature (12)

    Ni leaching efficiency % = -42.20 + 0.56 × leaching temperature (13)

    Fig. SI. 2a and Fig. SI. 2b shows the response surface diagrams which presents the relationship between the concentration of H2SO4, leaching time and the leaching efficiency of the Ni and Cu metal ions where the relationship was negative relationship through descending surface area in the available graph. In other side, It is clear from the wide and ascending the surface area that the relationship between the leaching temperature and the leaching efficiency of the Ni and Cu were a positive and strong relationship as shown in Fig. SI. 2C.

    From the obtained results, it is clear that the concentration of H2SO4, and leaching time have negative and weak impact on leaching efficiency of the Ni and Cu. In other words, the increasing of H2SO4 concentration of and leaching time leads to decreasing the leaching efficiency of the Ni and Cu. But the relationship is weak among those that main that the concentration of H2SO4 and leaching time have a marginal effect on leaching efficiency of the Ni and Cu. But on the other hand, the leaching temperature has a strong impact with positive relationship, which means that the increase in leaching temperature has positive effect in increasing the leaching efficiency of Cu and Ni. Hence, it can be concluded that increasing the leaching temperature has the main and effective factor in increasing the leaching efficiency of the Cu% and Ni%.

    3.5. Recovery of nickel and copper

    The EDX analysis is presented in Fig. SI. 3 indicates that obtained copper precipitate is composed mainly of copper with more than 98 % purity. The obtained results confirm that the purity of the nickel chloride was 99 % as shown in Fig. SI. 4. The proposed flowsheet for processing the Egyptian Abu Swayeil copper ore using pug leaching technique with sulfuric acid for the extraction of copper and nickel is presented in Fig. 11.

    Fig. 11. Proposed flowsheet for leaching and extraction of Cu and Ni from the Egyptian Abu Swayeil copper ore using pug leaching technique with sulfuric acid.​​​​​​​

    4. Conclusions

    Based on the results obtained in this study, the pug eaching technique with sulfuric acid of Egyptian Abu Swayeil copper ore has an effective influence on the leaching and extraction of Cu and Ni metal ions from used copper ore. The maximum dissolution efficiency of Ni and Cu are 99.06 % and 95.30 %, respectively can be obtained at following recommended conditions; 15 % H2SO4 acid concentration for 6hr. at 250 ℃. The statistical and graphical results demonstrated that the rate of nickel and copper dissolution during sulfuric acid pug leaching of ore were controlled by chemical-controlled reaction and that the activation energy of copper and nickel dissolution equal 26.79 kJ.mol−1 and 38.078 kJ.mol−1 . The shrinking core model assuming rate control by chemical reactions are found appropriate to describe the reaction of nickel and copper during pug leaching. Static study concludes that temperature factors are an effective factor in increasing the dissolution efficiency of Cu and Ni. Hence, the used Egyptian copper ore is considered a promising resource to produce Cu, Ni metals and compounds.

    Acknowledgements

    The authors are also thankful to Prof. Dr. Enass Mohamed El-Sheikh, Nuclear Materials Authority, Maadi, Cairo, Egypt for his valuable feedback on the first draft.

    References

    1. 

    S. I. El Dessouky, Y. A. El-Nadi, I. M. Ahmed, E. A. Saad, and J. A. Daoud, Chem. Eng. Process., 47, 177-183 (2008). https://doi.org/10.1016/j.cep.2007.03.002 https://doi.org/10.1016/j.cep.2007.03.002

    2. 

    N. Habbache, N. Alane, S. Djerad, and L. Tifouti, Chem. Eng. J., 152(2-3), 503-508 (2009). https://doi.org/10.1016/j. cej.2009.05.020 https://doi.org/10.1016/j.cej.2009.05.020

    3. 

    M. E. Arzutug, M. M. Kocakerim, and M. Copur, Ind. Eng. Chem. Res. 43(15), 4118-4123 (2004). https://doi.org/10.1021/ie0342558 https://doi.org/10.1021/ie0342558

    4. 

    A. Yaras and A. Hasan, Canadian Metallurgical Quarterly, 57(3), 319-327 (2018). https://doi.org/10.1080/00084433.2018.1473136 https://doi.org/10.1080/00084433.2018.1473136

    5. 

    A. Kunkul, M. M. Kocakerim, S. Yapici, and A. Demirbag, Int. J. Miner. Process., 41(3-4), 167-182 (1994). https://doi.org/10.1016/0301-7516(94)90026-4 https://doi.org/10.1016/0301-7516(94)90026-4

    6. 

    W. G. Davenport, M. King, M. Schlesinger, and A. K. Biswas, Pergamon, New York (2002). https://es.annasarchive.gs/md5/8408de823ed46d26697f524593764ec9

    7. 

    I. Nozari and A. Azizi, J. Sustain. Metall., 6, 437-450 (2020). https://doi.org/10.1007/s40831-020-00291-6 https://doi.org/10.1007/s40831-020-00291-6

    8. 

    R. A. Nozhati and A. Azizi, Environ. Sci. Pollut. Res., 27(6), 6239-6252 (2020). https://DOI: 10.1007/s11356-019-07199-z https://doi.org/10.1007/s11356-019-07199-z

    9. 

    S.J. Petrovic, G.D. Bogdanovic, and M.M. Antonijevic, Trans. Nonferrous Met. Soc. China, 28, 1444-1455 (2018). https://doi.org/10.1016/S1003-6326(18)64788-0 https://doi.org/10.1016/S1003-6326(18)64788-0

    10. 

    M. Hosseinzadeh, A. Entezari Zarandi, L.C. Pasquier, and A. Azizi, Journal of Sustainable Metallurgy, 7(3), 1154-1168 (2021). https://doi.org/10.1007/s40831-021-00408-5 https://doi.org/10.1007/s40831-021-00408-5

    11. 

    S. Roy, A. Datta, and S. Rehani, Int. J. Miner. Process., 143, 43-49 (2015). https://doi.org/10.1016/j.minpro.2015.08.008 https://doi.org/10.1016/j.minpro.2015.08.008

    12. 

    Q. Q. Lin, G. H. Gu, H. Wang, Y. C. Liu, C. Q. Wang, J. G. Fu, J. Y. Zhao, and L. L. Huang, Trans. Nonferrous Met. Soc. China, 27(10), 2260-2271 (2017). https://doi.org/10.1016/S1003-6326(17)60252-8 https://doi.org/10.1016/S1003-6326(17)60252-8

    13. 

    Z. Yin, W. Sun, Y. Hu, C. Zhang, Q. Guan, and K. Wu, J. Clean Prod., 171, 1039-1048 (2018). https://doi.org/10.1016/j.jclepro.2017.10.020 https://doi.org/10.1016/j.jclepro.2017.10.020

    14. 

    J. Y. Trujillo, L. A. Cisternas, E. D. Galvez, and M. E. Mellado, Chem. Eng. Res. Des., 92(2), 308-317 (2014). https://doi.org/10.1016/j.cherd.2013.07.027 https://doi.org/10.1016/j.cherd.2013.07.027

    15. 

    M. Liu, J. Wen, G. Tan, G. Liu, and B. Wu, Hydrometallurgy, 165, 227-232 (2016). https://doi.org/10.1016/j.hydromet.2016.04.009 https://doi.org/10.1016/j.hydromet.2016.04.009

    16. 

    B. C. Tanda, J. J. Eksteen, and E. A. Oraby, Hydrometallurgy, 167, 153-162 (2017). https://doi.org/10.1016/j.hydromet.2016.11.011 https://doi.org/10.1016/j.hydromet.2016.11.011

    17. 

    O. Hyvarinen and M. Hamalainen, Hydrometallurgy, 77(1-2), 61-65 (2005). https://doi.org/10.1016/j.hydromet.2004.09.011 https://doi.org/10.1016/j.hydromet.2004.09.011

    18. 

    S. Y. Chindo and K. I. Omoniyi, Chemistry Africa, 2023. https://doi.org/10.1007/s42250-023-00802-4 https://doi.org/10.1007/s42250-023-00802-

    19. 

    K. N. Han and X. Meng, Metall. Process., 20(3), 160-164 (2003). https://doi.org/10.1007/BF03403149 https://doi.org/10.1007/BF03403149

    20. 

    O. N. Ata, S. Colak, Z. Ekinci, and M. Copur, Chem. Eng. Technol., 24(4), 409-413 (2001). https://doi.org/10.1016/j.hydromet.2003.10.002 https://doi.org/10.1016/j.hydromet.2003.10.002

    21. 

    T. Calban, S. Colak, and M. Yesilyurt, Chem. Eng. Commun., 192(11), 1515-1524 (2005). https://doi.org/10.1080/009864490896106 https://doi.org/10.1080/009864490896106

    22. 

    Y. B. Mao, J. S. Deng, S. M. Wen, and J. J. Fang, Chemical Papers., 69(9), 1187-1192 (2015). https://doi.org/10.1515/chempap-2015-0128 https://doi.org/10.1515/chempap-2015-0128

    23. 

    A. Ekmekyapar, E. Aktas, A. Kunkul, and N. Demirkiran, Metall. Mater. Trans. B Process. Metall. Mater. Process. Sci., 43(4), 764-772 (2012). https://doi.org/10.1007/s11663-012-9670-2 https://doi.org/10.1007/s11663-012-9670-2

    24. 

    K. Shayesteh, P. Abbasi, V. Vahid Fard, and M. Shahedi Asl, Arabian Journal for Science and Engineering, 45(2), 587-598 (2020). https://doi.org/10.1007/s13369-019-04320-9 https://doi.org/10.1007/s13369-019-04320-9

    25. 

    J. Li, D. Li, Z. Xu, C. Liao, Y. Liu, and B. Zhong, Journal of Cleaner Production, 179, 24-30 (2018). https://doi.org/10.1016/j.jclepro.2018.01.085 https://doi.org/10.1016/j.jclepro.2018.01.085

    26. 

    P. P. M. Ribeiro, I. D. Santos, R. Neumann, A. Fernandes, and A. J. B. Dutra, Metallurgical and Materials Transactions B, 52(3), 1739-1754 (2021). https://doi.org/10.1007/s11663-021-02141-6 https://doi.org/10.1007/s11663-021-02141-6

    27. 

    P. Meshram and B. D. Abhilash Pandey, Miner. Process. Extr. Metall. Rev., 40(3), 157-193 (2019). https://doi.org/10.1080/08827508.2018.1514300 https://doi.org/10.1080/08827508.2018.1514300

    28. 

    B. Li, Z. Ding, Y. Wei, H. Wang, Y. Yang, and M. Barati, Metall. Mater. Trans. B, 49, 3067-3073 (2018). https://doi.org/10.1007/s11663-018-1367-8 https://doi.org/10.1007/s11663-018-1367-8

    29. 

    Investing News Network (INN): Base Metals Price and Investing Opportunities, Vancouver, 2017. https://investingnews.com/

    30. 

    J. J. Eksteen, E. A. Oraby, and V. Nguyen, Minerals Engineering, 145, 106073 (2020). https://doi.org/10.1016/j.mineng.2019.106073 https://doi.org/10.1016/j.mineng.2019.106073

    31. 

    N. D. H. Munroe, Metall. Mater. Trans. B, 28, 995-1000 (1997). https://doi.org/10.1007/s11663-997-0053-z https://doi.org/10.1007/s11663-997-0053-z

    32. 

    H. Basturkcu, N. Acarkan, and E. Gock, Int. J. Miner. Process, 163, 1-8 (2017). https://doi.org/10.1016/j.minpro.2017.04.001 https://doi.org/10.1016/j.minpro.2017.04.001

    33. 

    K. Nikkhah, In: Proceedings of the 62nd Conference of Metallurgists, COM 2023. COM 2023. Springer, Cham. https://doi.org/10.1007/978-3-031-38141-6_16 https://doi.org/10.1007/978-3-031-38141-6_16

    34. 

    C. K. Thubakgale, R. K. K. Mbaya, and K. Kabongo, Minerals Engineering, 54, 79-81 (2013). https://doi.org/10.1016/j.mineng.2013.04.006 https://doi.org/10.1016/j.mineng.2013.04.006

    35. 

    K. M. Soe, R. Ruan, Y. Jia, Q. Tan, Z. Wang, J. Shi, C. Zhong, and H. Sun, Journal of Mining Institute, 247, 3- 11 (2021). https://doi.org/10.31897/PMI.2020.1.11 https://doi.org/10.31897/PMI.2020.1.11

    36. 

    G. M. A. Mahran, M. A. Gado, W. M. Fathy, and A. B. ElDeeb, Materials, 16(13), 4662 (2023). https://doi.org/10.3390/ma16134662 https://doi.org/10.3390/ma16134662

    37. 

    S. Janyasuthiwong, R. Ugas, E. R. Rene, C. Alessandra, G. Esposito, and P. N. Lens, J. Chem. Technol. Biotechnol, 91(7), 2038-2046 (2016). https://doi.org/10.1002/jctb.4798 https://doi.org/10.1002/jctb.4798

    38. 

    A. H. Ibrahim, X. Lyu, and A. B. ElDeeb, Nanomaterials, 13(6), 1091 (2023). https://doi.org/10.3390/nano13061091 https://doi.org/10.3390/nano13061091

    39. 

    A. H. Ibrahim, X. Lyu, B. M. Atia, M. A. Gado, and A. B. ElDeeb, Journal of Material Cycles and Waste Management, 25(1), 86-102 (2023). https://doi.org/10.1007/s10163-022-01512-8 https://doi.org/10.1007/s10163-022-01512-8

    40. 

    L. Li, Y. Bian, X. Zhang, Q. Xue, E. Fan, F. Wu, and R. Chen, J. Power Sources, 377, 70-79 (2018). https://doi.org/10.1016/j.jpowsour.2017.12.006 https://doi.org/10.1016/j.jpowsour.2017.12.006

    41. 

    A. H. Ibrahim, X. Lyu, B. M. Atia, M. A. Gado, and A. B. ElDeeb, Minerals, 12(9), 1084 (2022). https://doi.org/10.3390/min12091084 https://doi.org/10.3390/min12091084

    42. 

    F. Habashi, Principles of Extractive Metallurgy, vol. 1, Gordon and Breach, New York, 153-163 (1986). https://doi.org/10.1201/9780203742112 https://doi.org/10.1201/9780203742112

    43. 

    S. S. Behera and P. K. Parhi, Separation and Purification Technology, 160, 59-66 (2016). https://doi.org/10.1016/j.seppur.2016.01.014 https://doi.org/10.1016/j.seppur.2016.01.014

    44. 

    P. Meshram, B. D. Pandey, and T. R. Mankhand, Hydrometallurgy, 158, 172-179 (2015). https://doi.org/10.1016/j.hydromet.2015.10.028  https://doi.org/10.1016/j.hydromet.2015.10.028


    Received
    2023-09-17
    Revised
    2023-10-27
    Accepted
    2023-10-30
    Published
    2024-02-25
    상단으로 이동

    Analytical Science and Technology