logo

  • P-ISSN1225-0163
  • E-ISSN2288-8985
  • SCOPUS, ESCI, KCI

Article Detail

Home > Article Detail
  • P-ISSN 1225-0163
  • E-ISSN 2288-8985

The review on standard method of microplastics in soil and groundwater

Analytical Science and Technology / Analytical Science and Technology, (P)1225-0163; (E)2288-8985
2024, v.37 no.3, pp.174-188
https://doi.org/10.5806/ast.2024.37.3.174
JongBeom Kwon (National Institute of Environmental Research)
Hyeonhee Choi (National Institute of Environmental Research)
Sunhwa Park (National Institute of Environmental Research)

Abstract

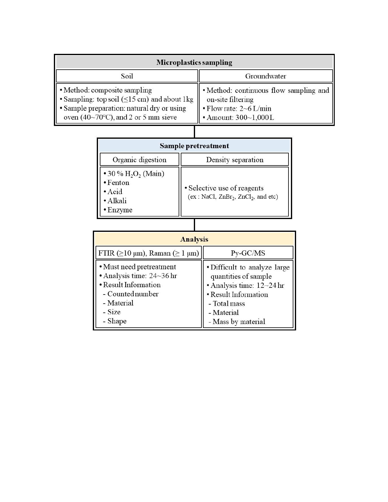
This review summarized research trends regarding sample collection methods, pretreatment method, and types of analysis devices for microplastics (MPs) in soil and groundwater matrices. Soil sampling considers the selection of sampling location, depth, and volume. The typically sampling depth is within 15 cm (topsoil), and about 1 kg of mixed each sample. Among spot sampling and continuous flow sampling, groundwater sampling mainly used a continuous flow sampling, with collection rates 2 to 6 L/min in the range of 300~1,000 L, and followed by immediate on-situ filtration. Pretreatment method, applied to soil and groundwater, consist of organic digestion and density separation. In the organic digestion method, H2O2 is recommended among H2O2, acidic, alkaline, and enzymatic method. NaCl is primarily used as a reagent in density separation. However, depending on the density of MPs, other regents can be selectively used like ZnCl2, ZnBr2, and etc. Representative analysis device includes Fourier Transform Infrared (FTIR) and Raman spectroscopy for non-destructive analysis and Pyrolysis Gas Chromatography Mass Spectrometry (Py-GC/MS) for destructive analysis. µ-FTIR and Raman can count MPs of larger than 10 and 1 ㎛, and analyze MPs materials. However, it is need to sufficiently remove interference, like organic matter, in spectroscopic analysis using essential pretreatment method. Py-GC/MS is being continuously researched because it doesn't require complex pretreatment method and allows quantitative analysis of specific materials.

keywords
pretreatment, soil, groundwater, microplastic, organic digestion, density seperation

Graphical Abstract

사본 -AST-2024-015_R1_P_Graphical Abstract_001_page-0001.jpg

Received
2024-04-08
Revised
2024-04-23
Accepted
2024-04-26
Published
2026-06-25
상단으로 이동

Analytical Science and Technology